HOME   LIST
‹–   –›

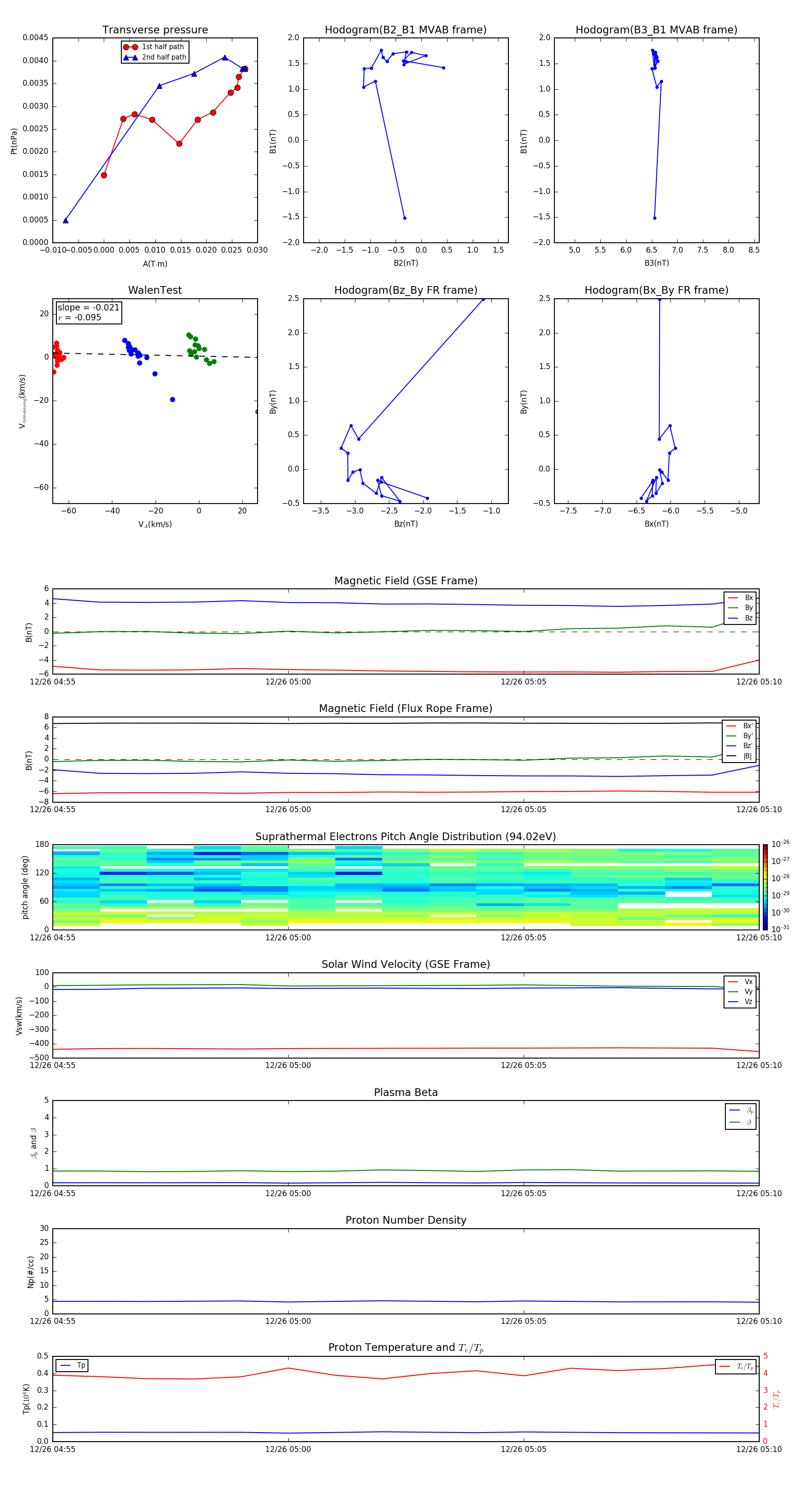
Flux Rope in 1999

Flux Rope Event 1999-12-26 04:55 ~ 1999-12-26 05:10 (16 minutes)


plot