HOME   LIST
‹–   –›

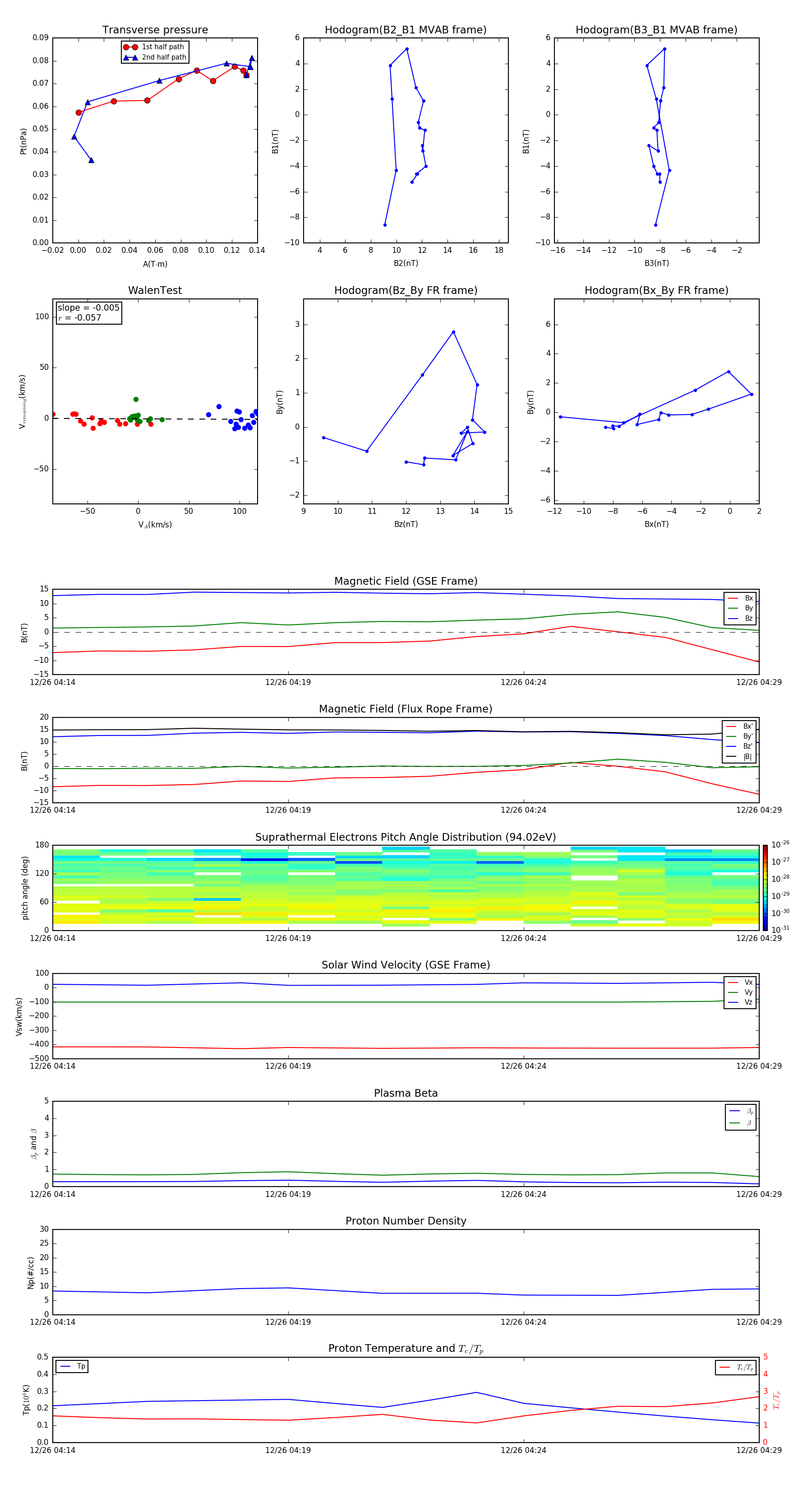
Flux Rope in 1999

Flux Rope Event 1999-12-26 04:14 ~ 1999-12-26 04:29 (16 minutes)


plot