HOME   LIST
‹–   –›

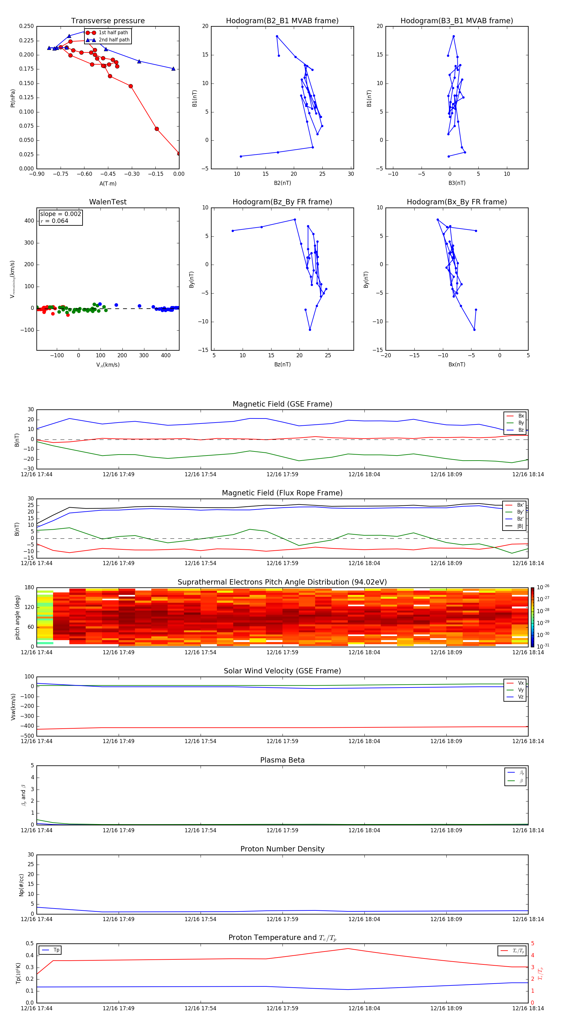
Flux Rope in 1999

Flux Rope Event 1999-12-16 17:44 ~ 1999-12-16 18:14 (31 minutes)


plot