HOME   LIST
‹–   –›

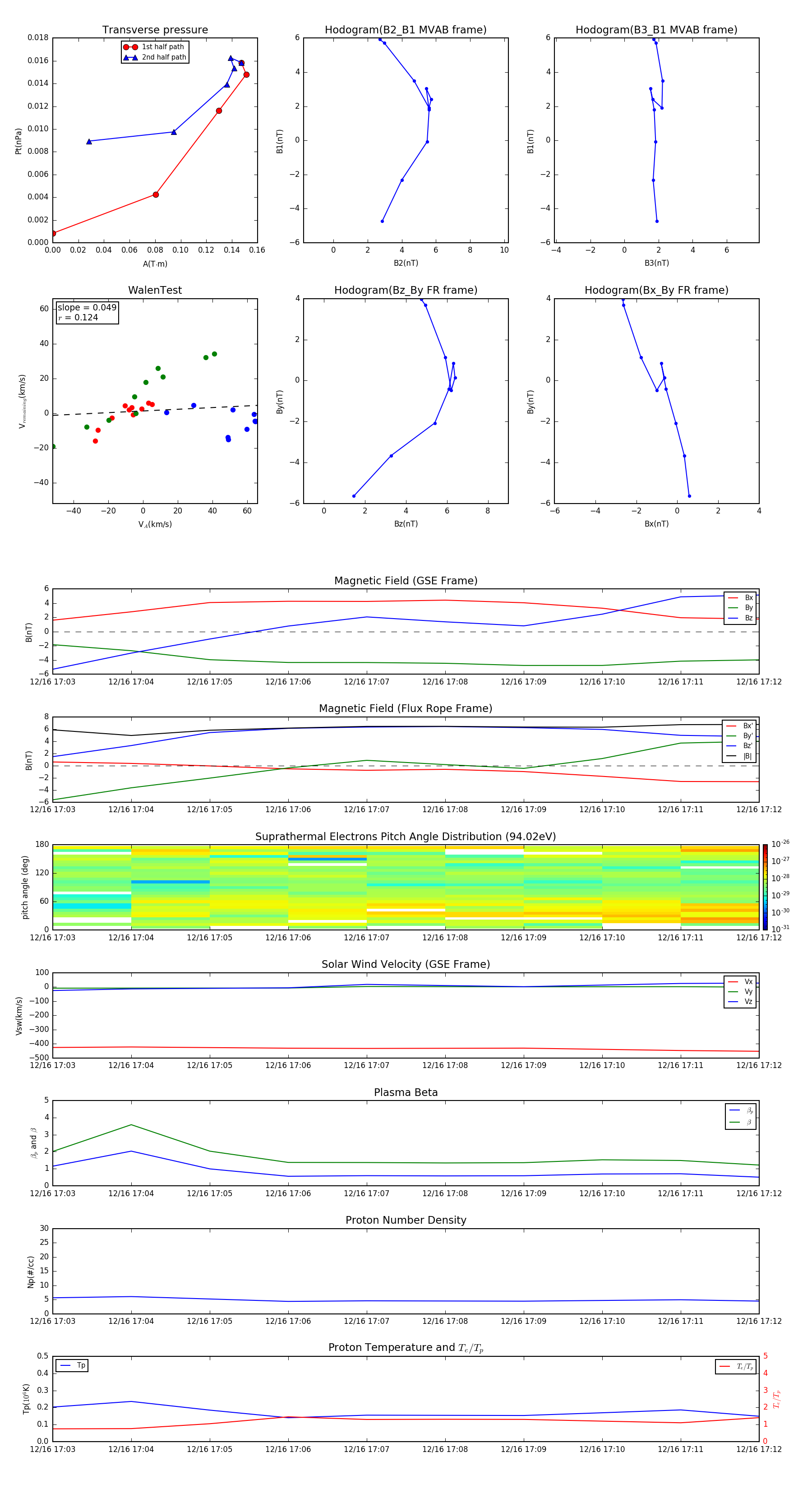
Flux Rope in 1999

Flux Rope Event 1999-12-16 17:03 ~ 1999-12-16 17:12 (10 minutes)


plot