HOME   LIST
‹–   –›

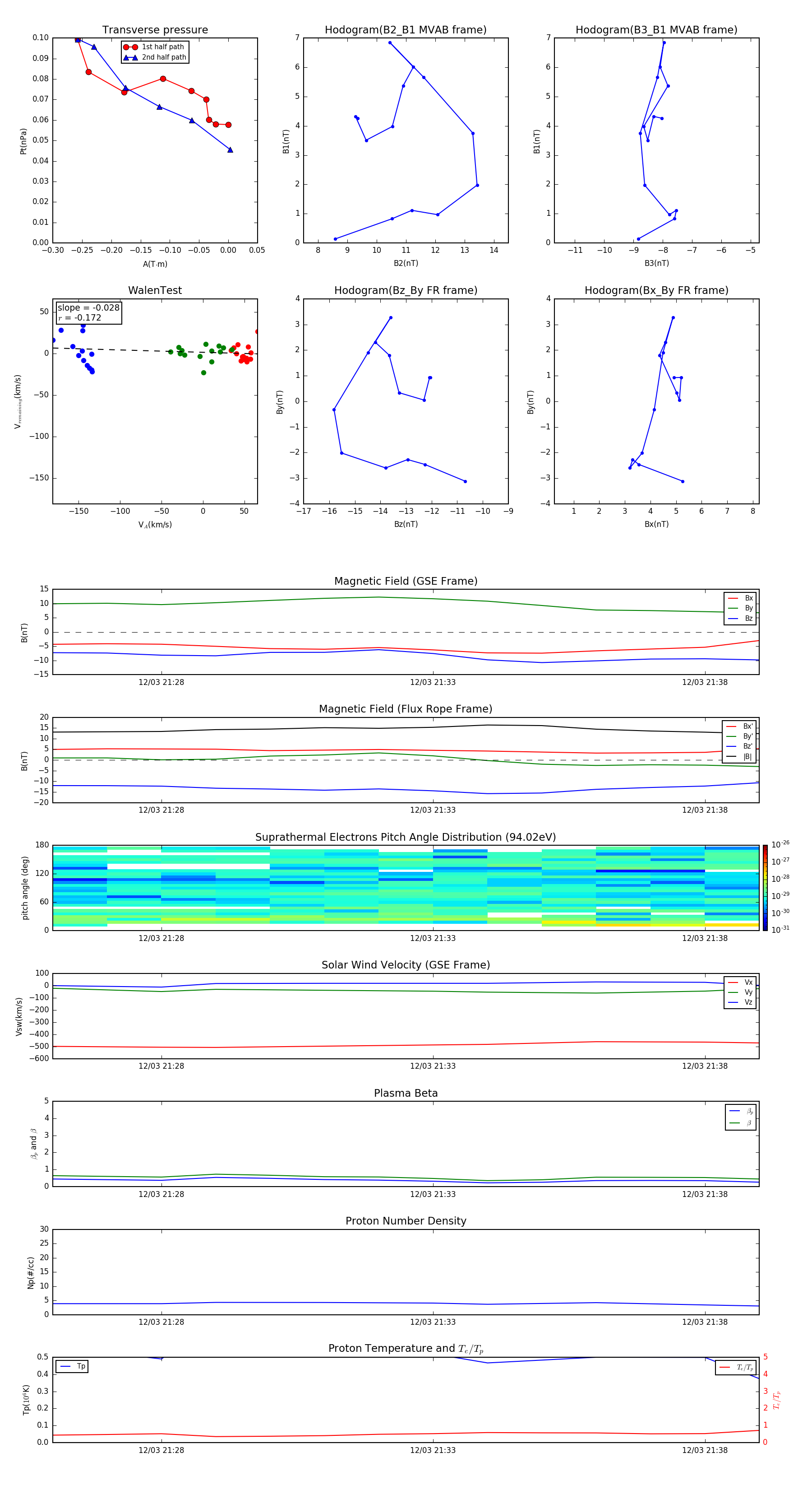
Flux Rope in 1999

Flux Rope Event 1999-12-03 21:26 ~ 1999-12-03 21:39 (14 minutes)


plot