HOME   LIST
‹–   –›

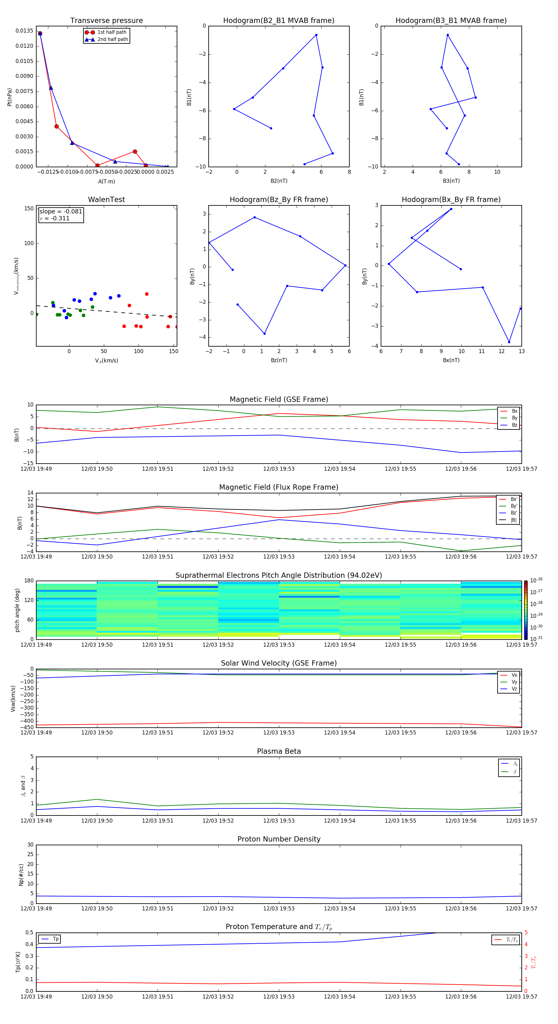
Flux Rope in 1999

Flux Rope Event 1999-12-03 19:49 ~ 1999-12-03 19:57 (9 minutes)


plot