HOME   LIST
‹–   –›

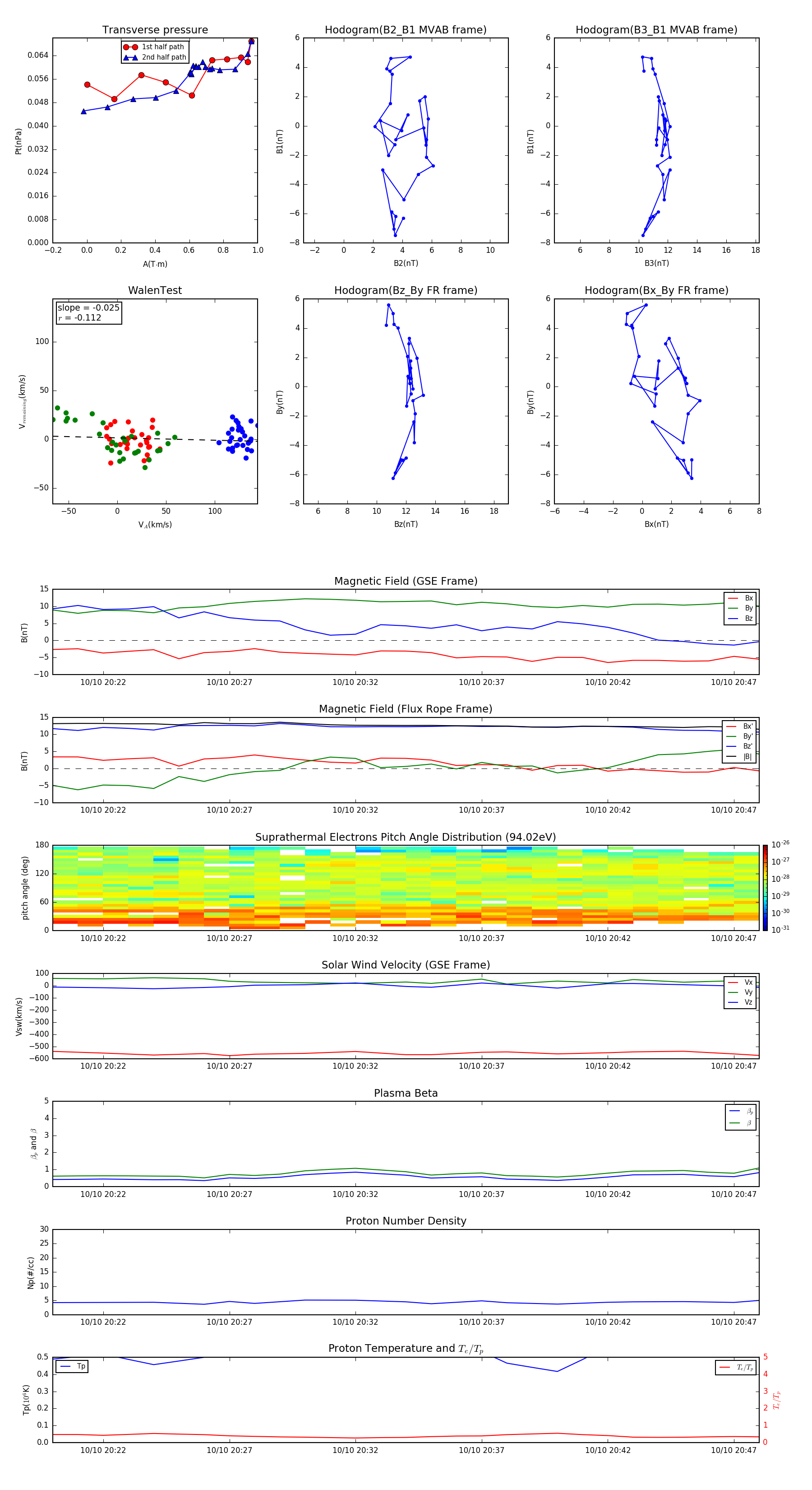
Flux Rope in 1999

Flux Rope Event 1999-10-10 20:20 ~ 1999-10-10 20:48 (29 minutes)


plot