HOME   LIST
‹–   –›

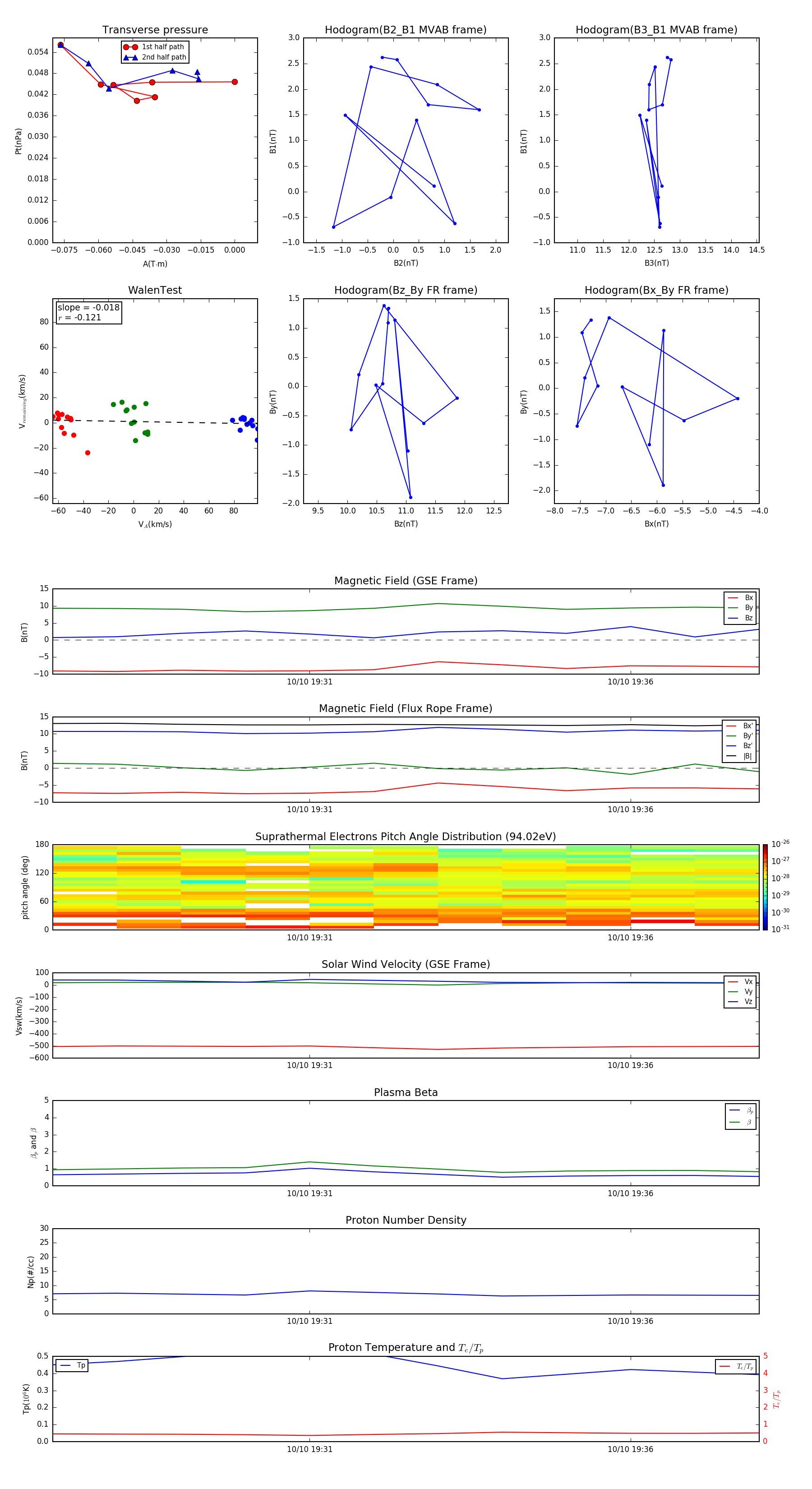
Flux Rope in 1999

Flux Rope Event 1999-10-10 19:27 ~ 1999-10-10 19:38 (12 minutes)


plot