HOME   LIST
‹–   –›

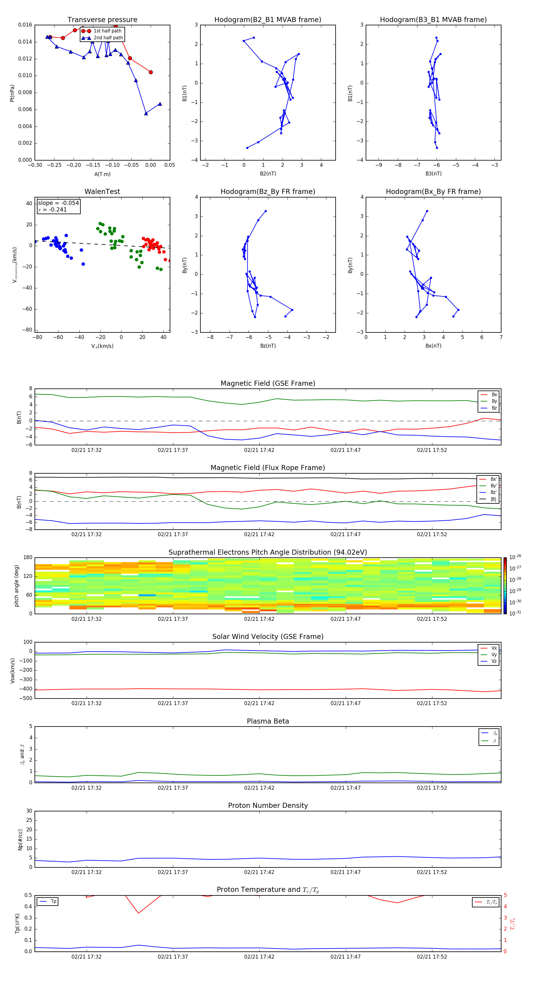
Flux Rope in 1999

Flux Rope Event 1999-02-21 17:29 ~ 1999-02-21 17:56 (28 minutes)


plot