HOME   LIST
‹–   –›

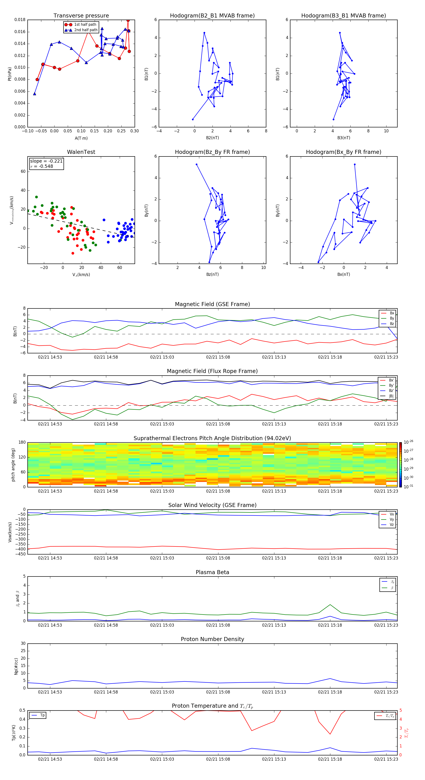
Flux Rope in 1999

Flux Rope Event 1999-02-21 14:51 ~ 1999-02-21 15:24 (34 minutes)


plot