HOME   LIST
‹–   –›

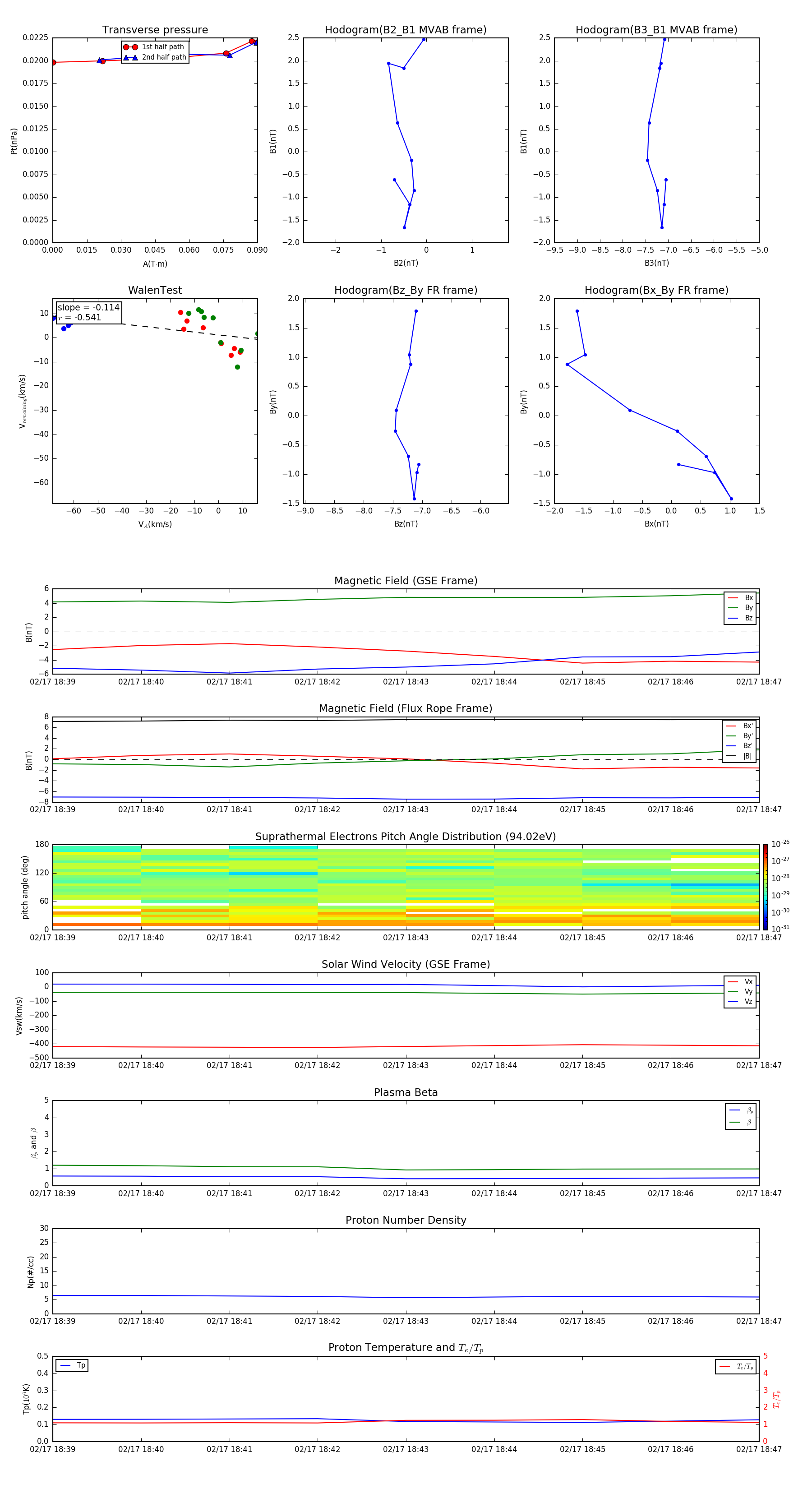
Flux Rope in 1999

Flux Rope Event 1999-02-17 18:39 ~ 1999-02-17 18:47 (9 minutes)


plot