HOME   LIST
‹–   –›

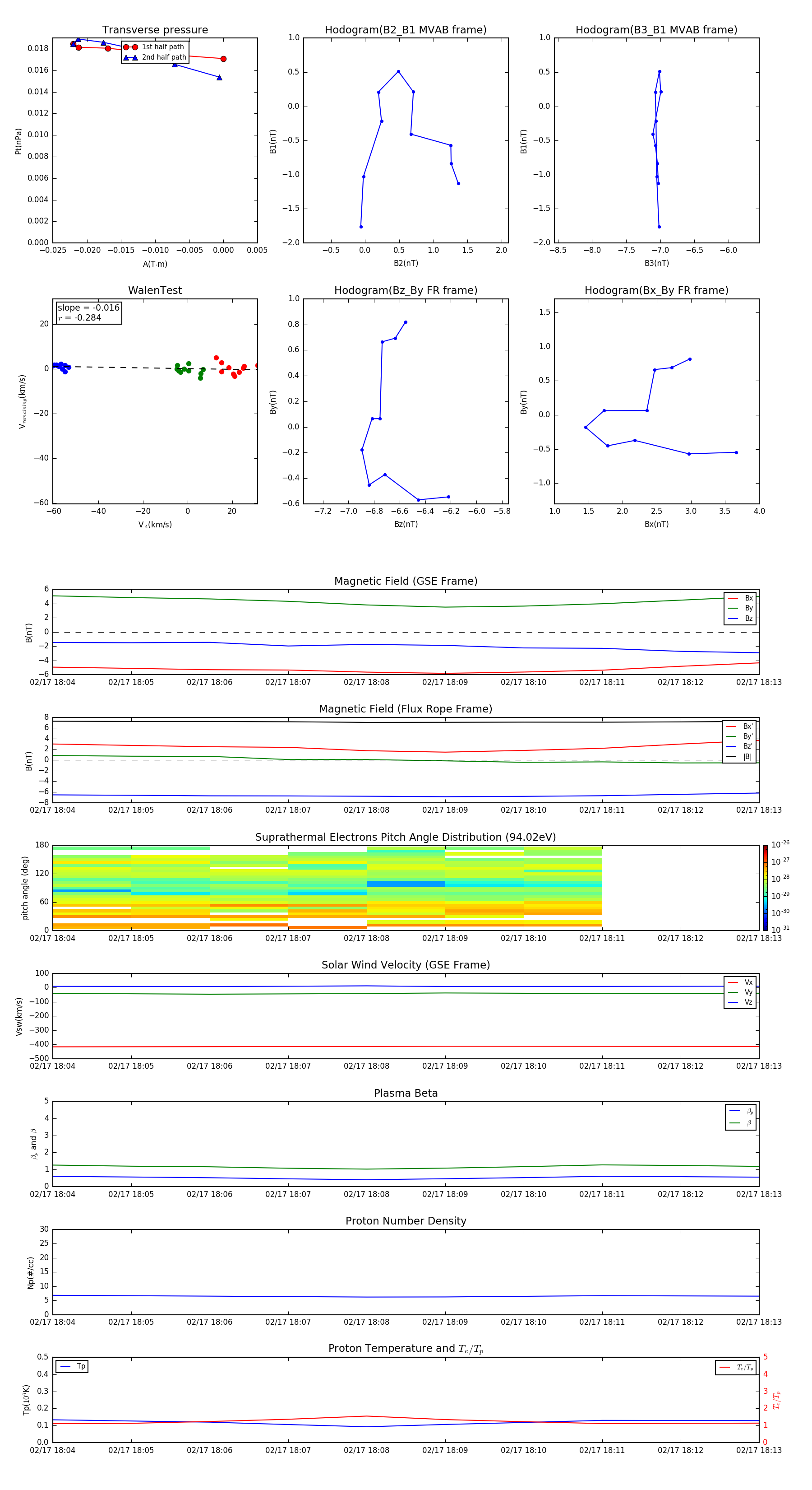
Flux Rope in 1999

Flux Rope Event 1999-02-17 18:04 ~ 1999-02-17 18:13 (10 minutes)


plot