HOME   LIST
‹–   –›

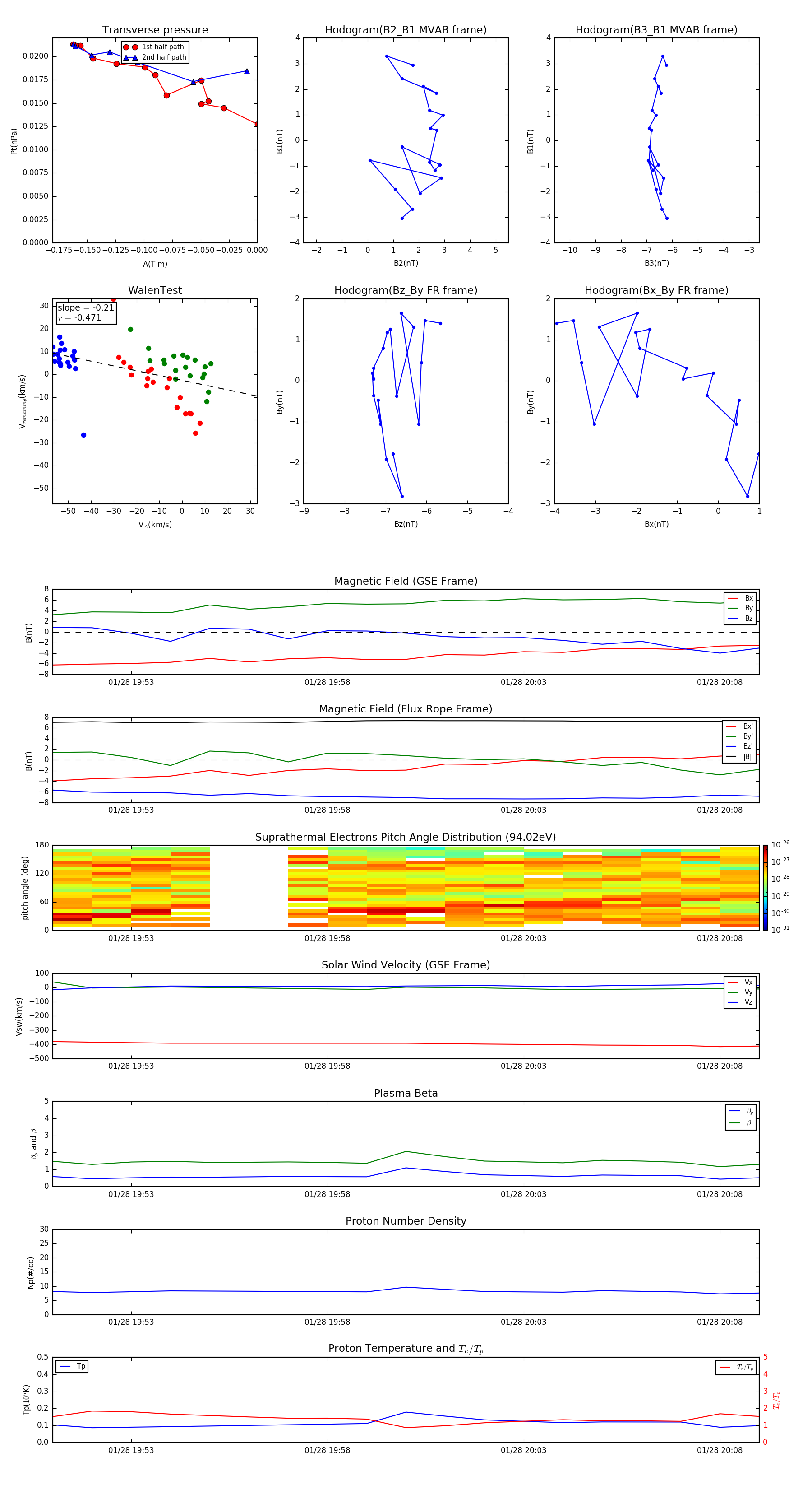
Flux Rope in 1999

Flux Rope Event 1999-01-28 19:51 ~ 1999-01-28 20:09 (19 minutes)


plot