HOME   LIST
‹–   –›

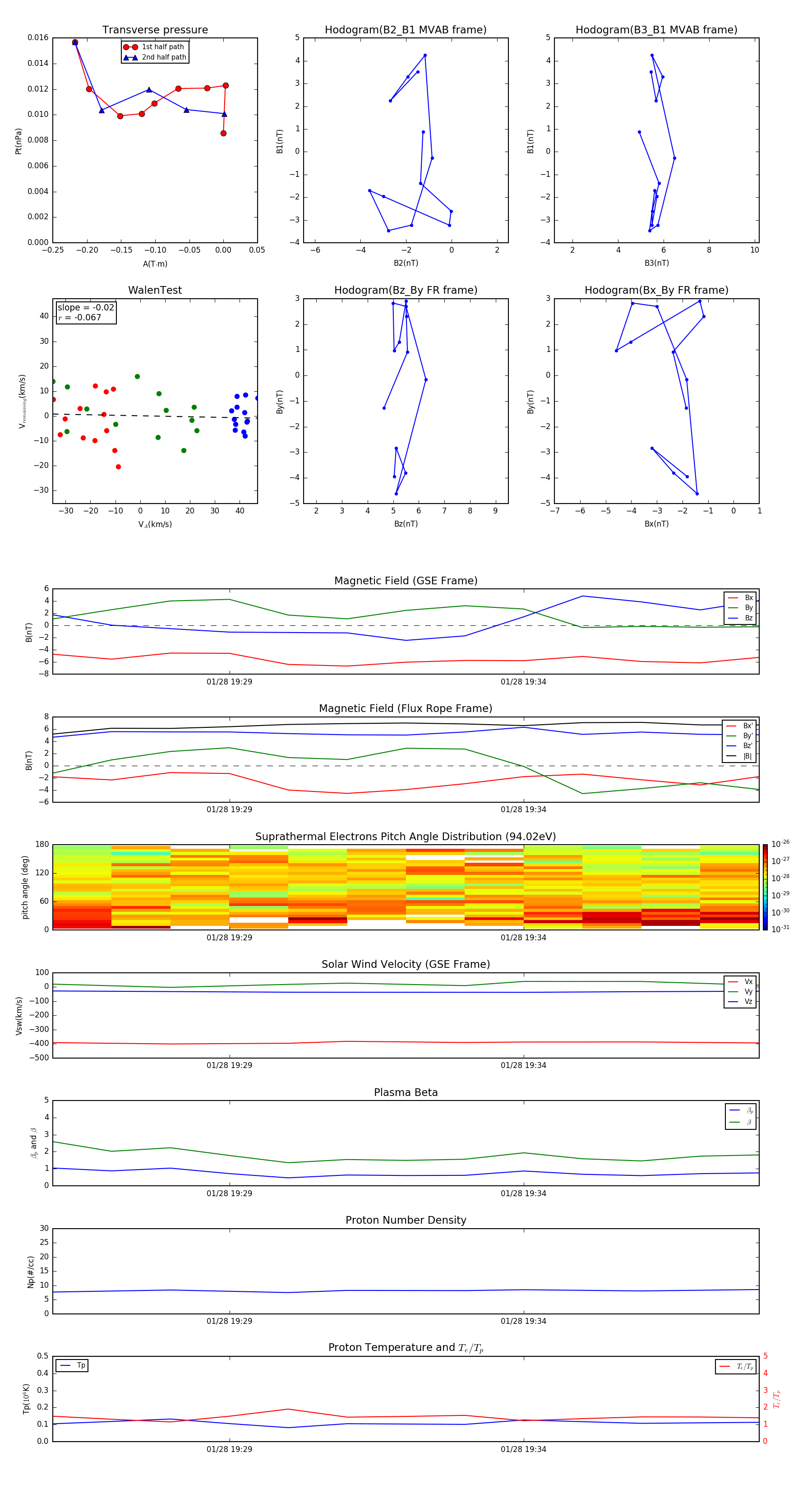
Flux Rope in 1999

Flux Rope Event 1999-01-28 19:26 ~ 1999-01-28 19:38 (13 minutes)


plot