HOME   LIST
‹–   –›

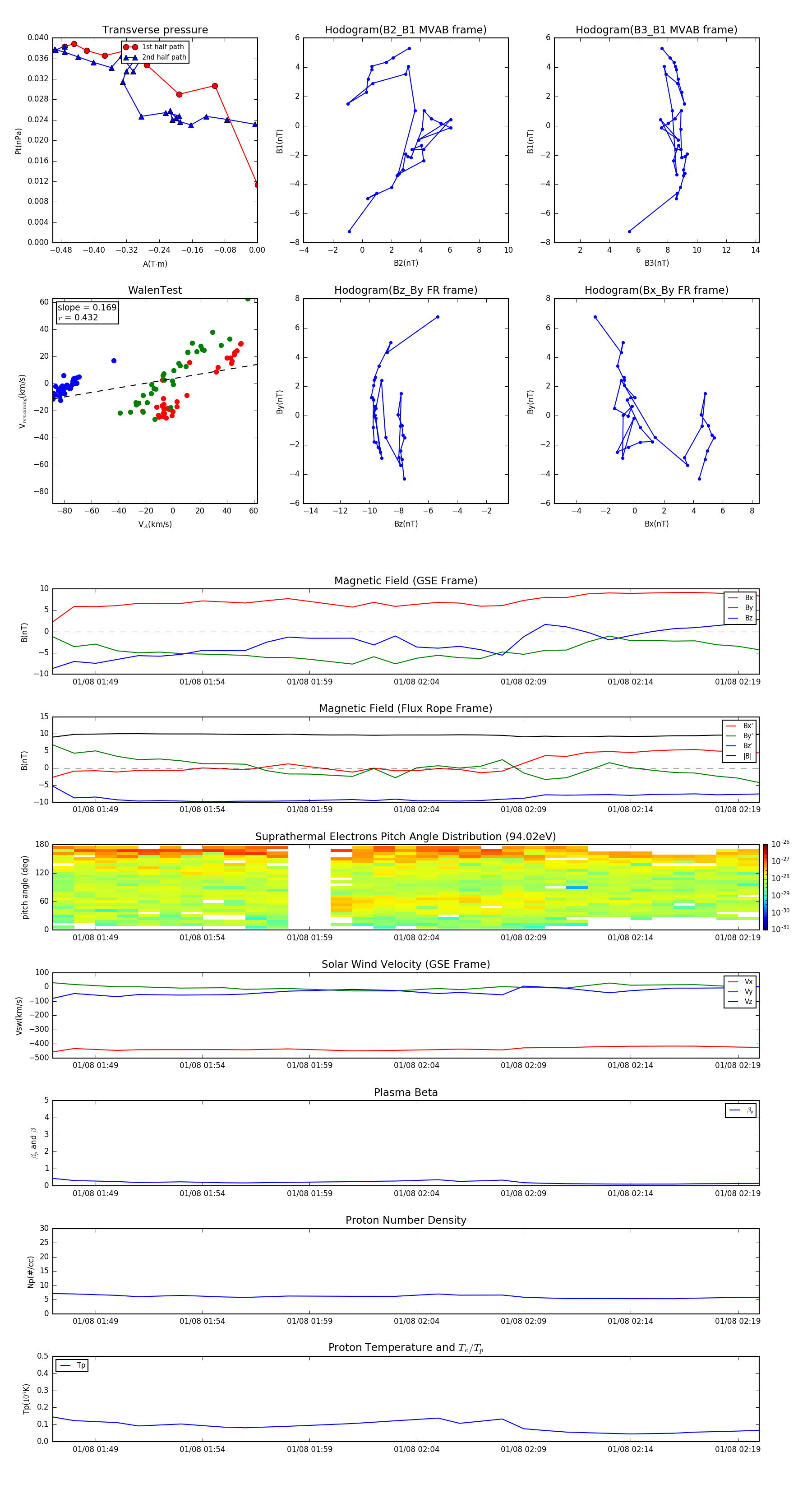
Flux Rope in 1999

Flux Rope Event 1999-01-08 01:47 ~ 1999-01-08 02:20 (34 minutes)


plot