HOME   LIST
‹–   –›

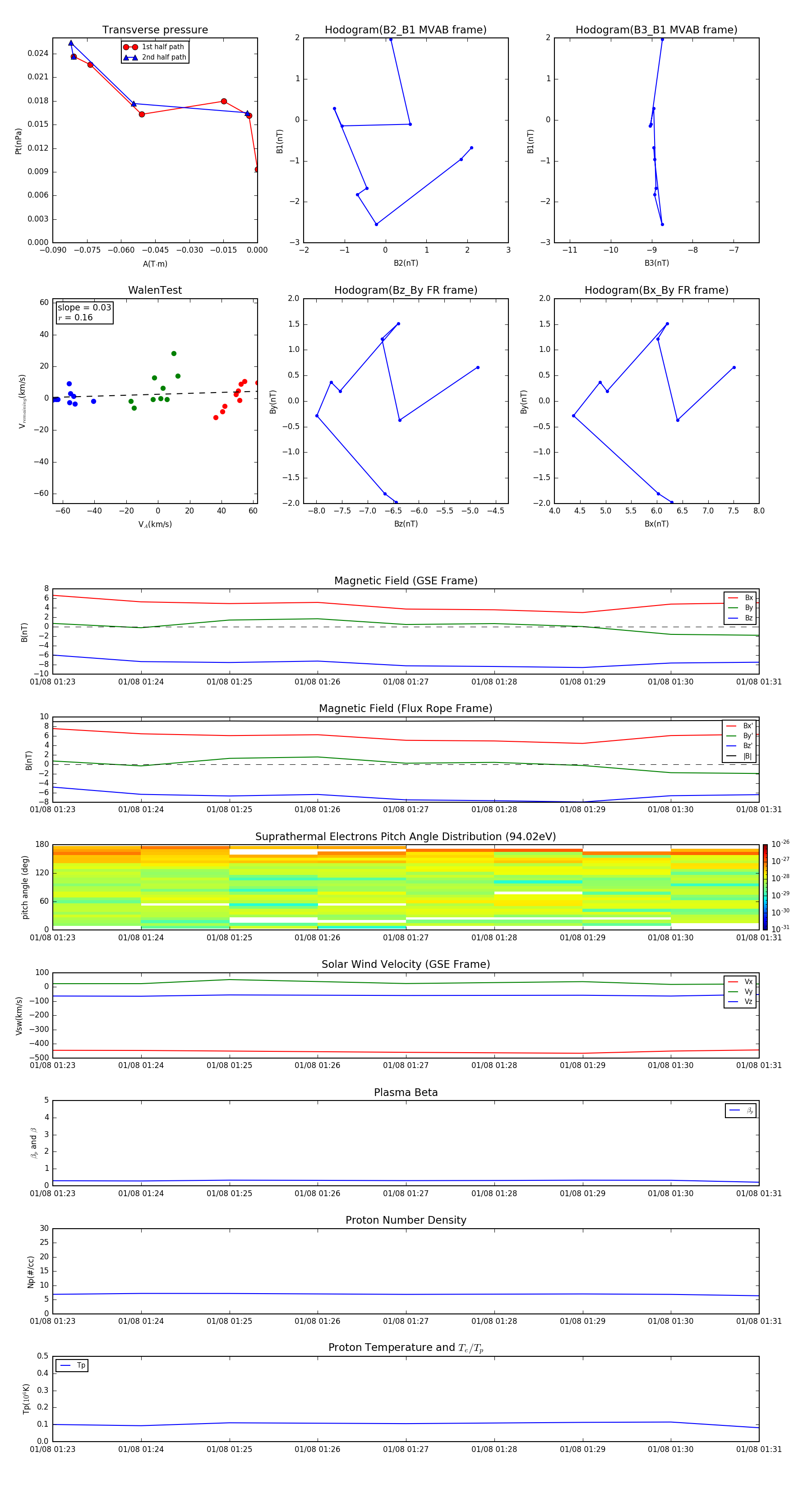
Flux Rope in 1999

Flux Rope Event 1999-01-08 01:23 ~ 1999-01-08 01:31 (9 minutes)


plot