HOME   LIST
‹–   –›

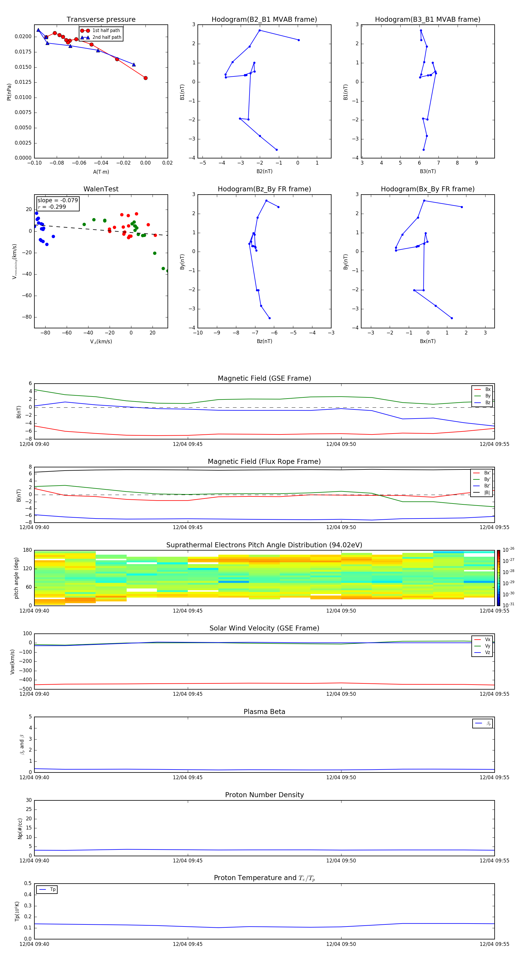
Flux Rope in 1998

Flux Rope Event 1998-12-04 09:40 ~ 1998-12-04 09:55 (16 minutes)


plot