HOME   LIST
‹–   –›

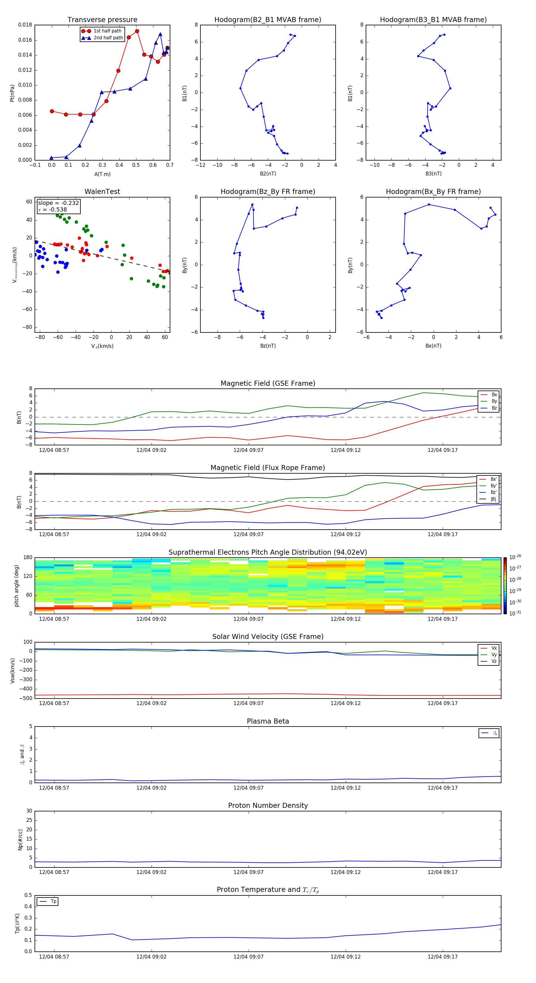
Flux Rope in 1998

Flux Rope Event 1998-12-04 08:56 ~ 1998-12-04 09:20 (25 minutes)


plot