HOME   LIST
‹–   –›

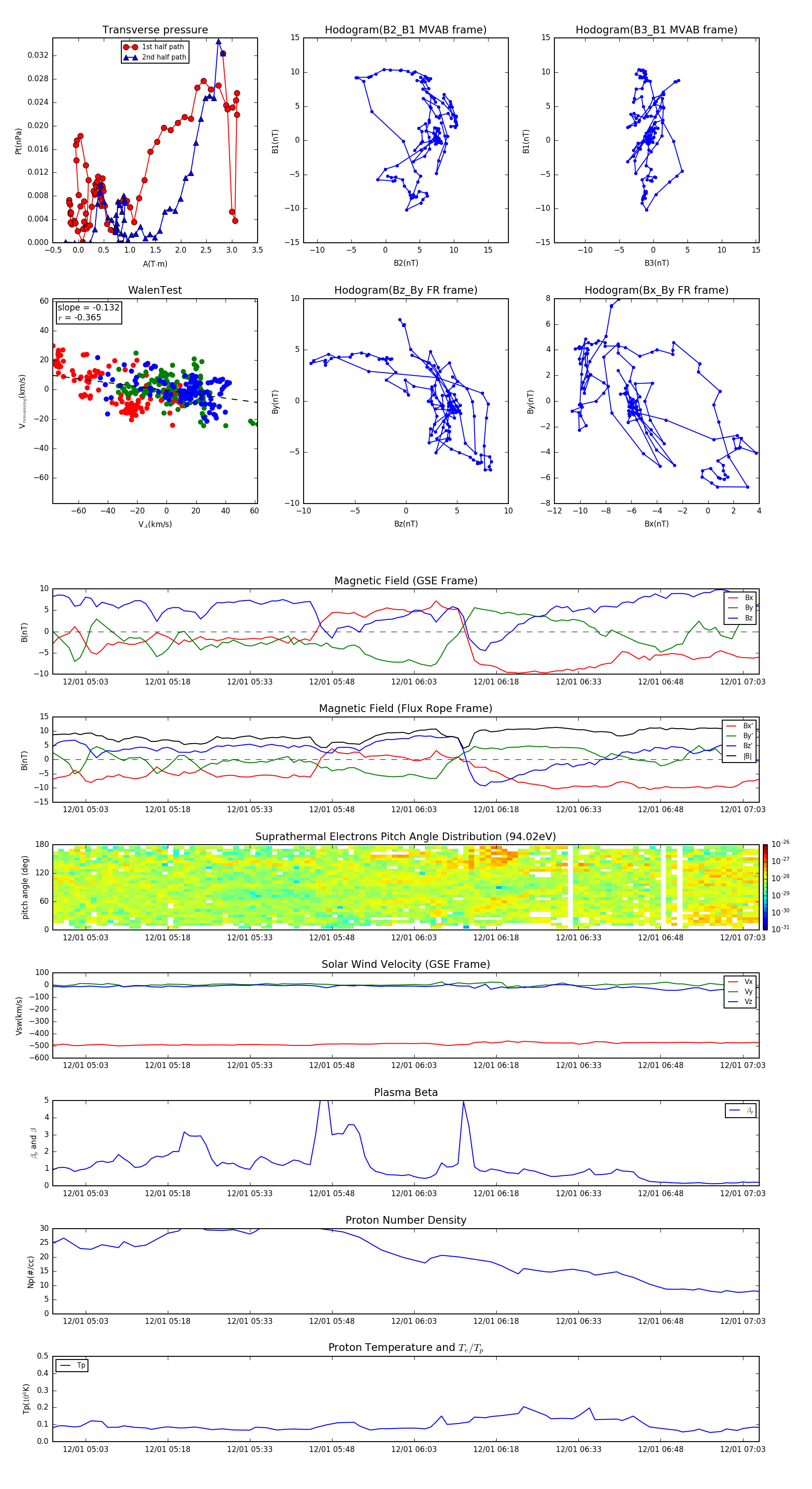
Flux Rope in 1998

Flux Rope Event 1998-12-01 04:57 ~ 1998-12-01 07:06 (130 minutes)


plot