HOME   LIST
‹–   –›

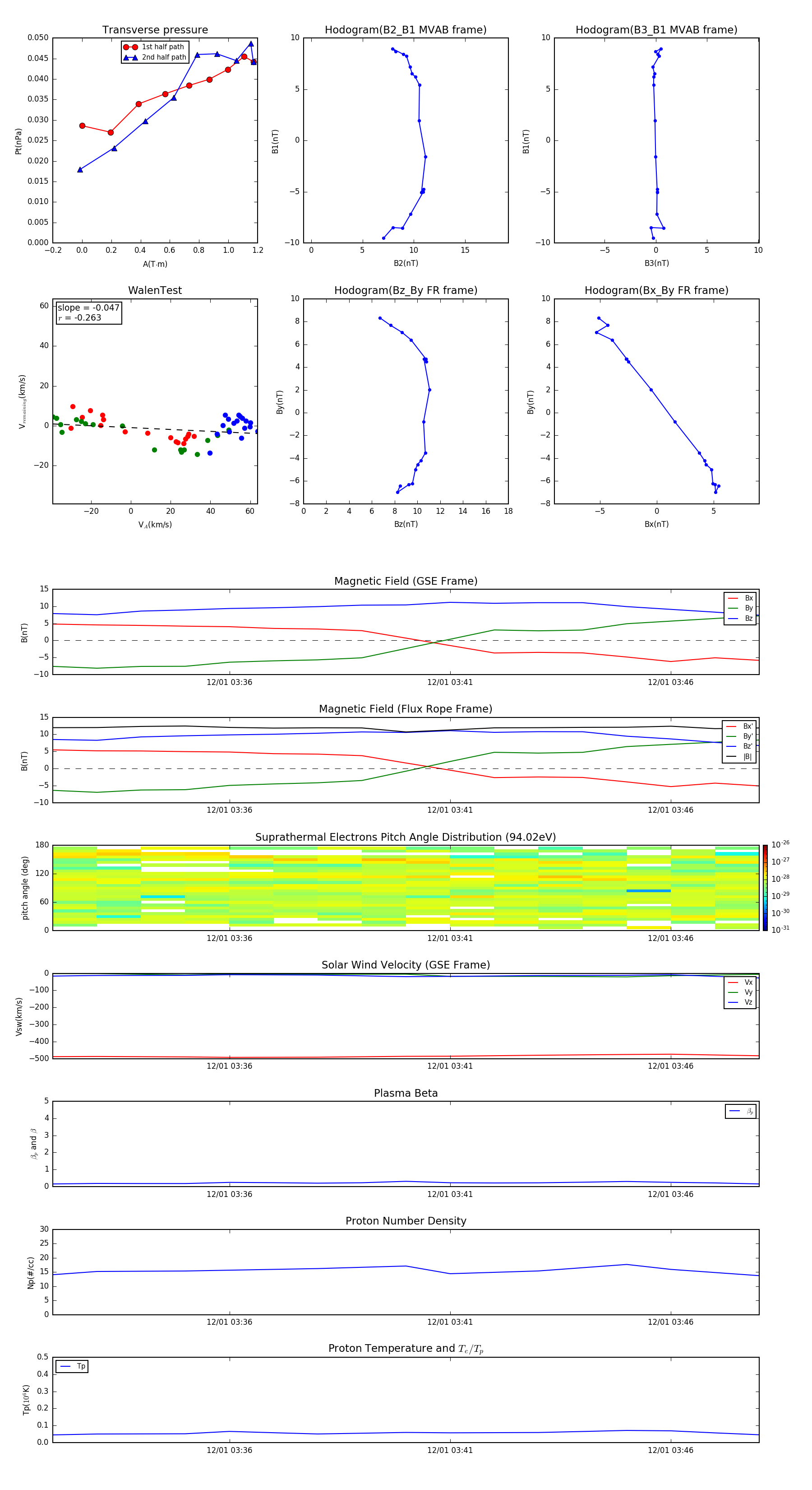
Flux Rope in 1998

Flux Rope Event 1998-12-01 03:32 ~ 1998-12-01 03:48 (17 minutes)


plot