HOME   LIST
‹–   –›

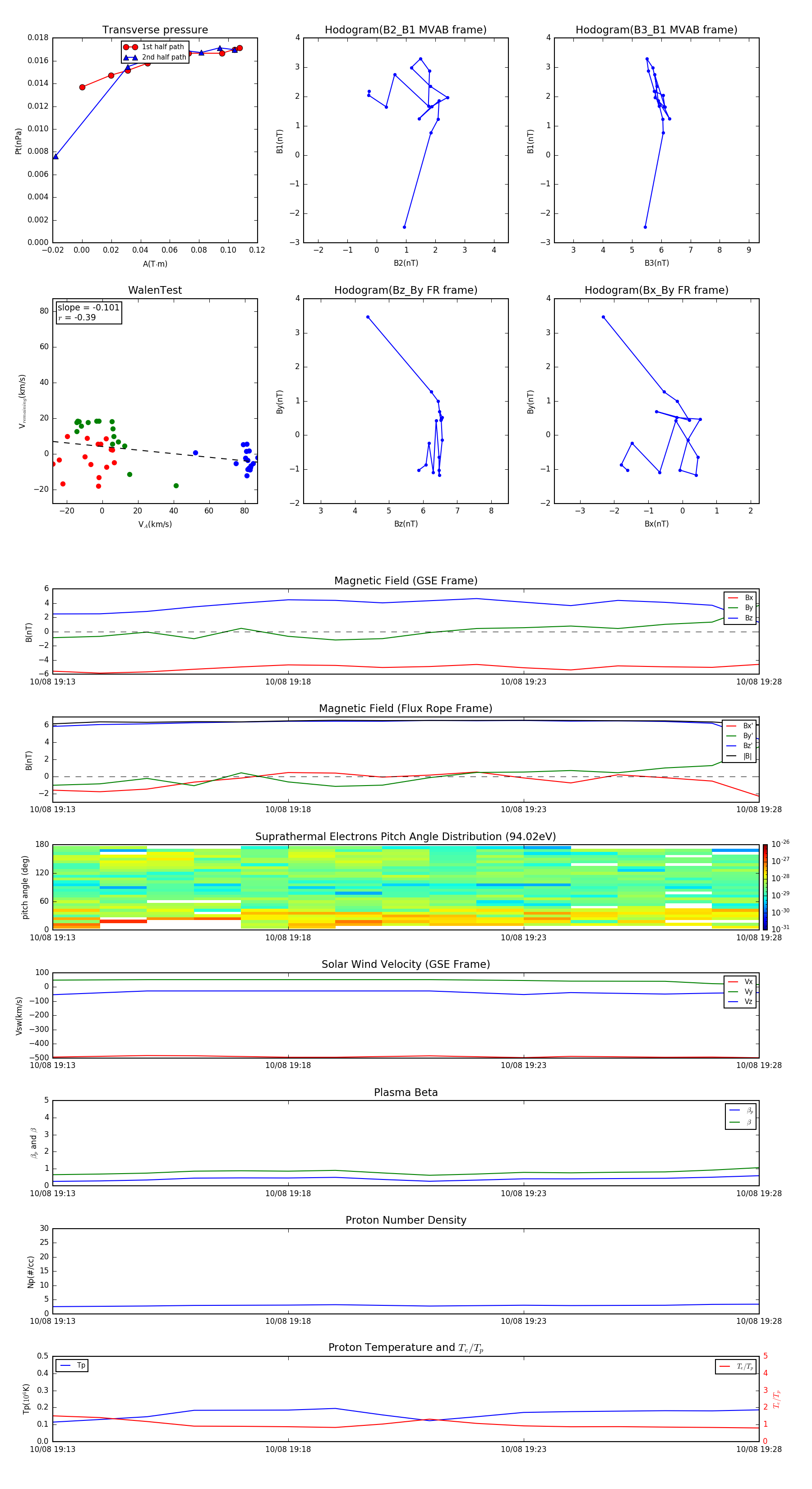
Flux Rope in 1998

Flux Rope Event 1998-10-08 19:13 ~ 1998-10-08 19:28 (16 minutes)


plot