HOME   LIST
‹–   –›

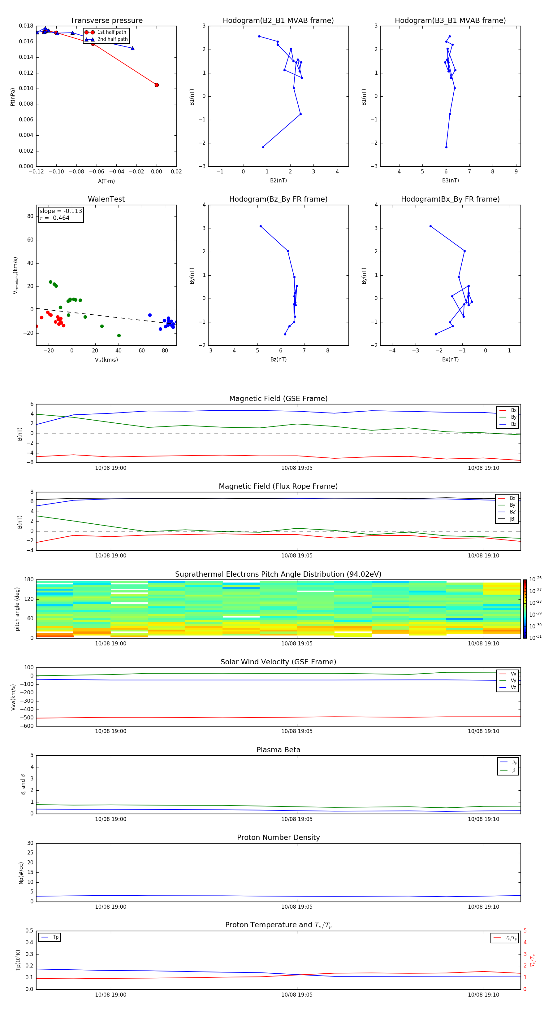
Flux Rope in 1998

Flux Rope Event 1998-10-08 18:58 ~ 1998-10-08 19:11 (14 minutes)


plot