HOME   LIST
‹–   –›

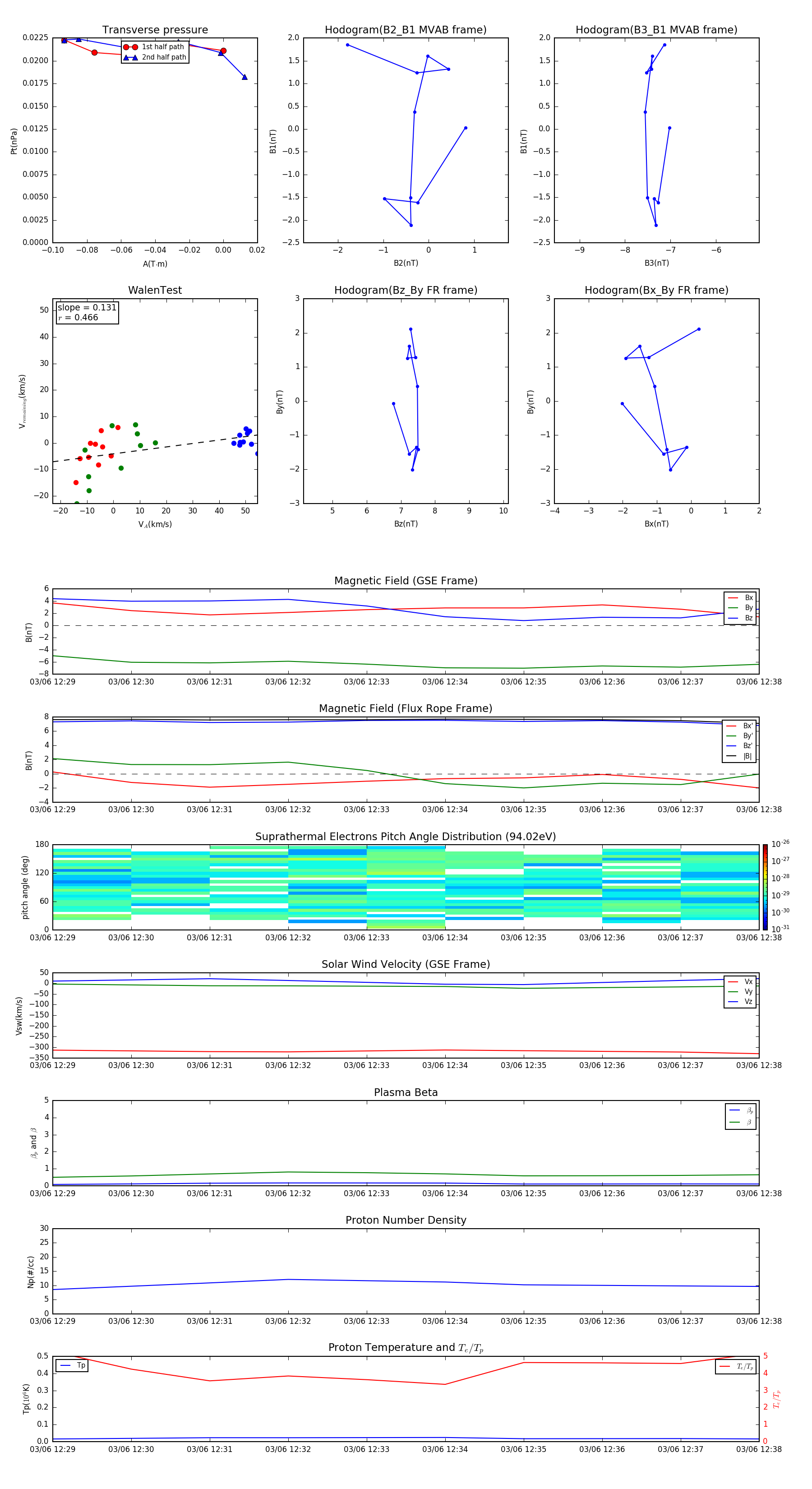
Flux Rope in 1998

Flux Rope Event 1998-03-06 12:29 ~ 1998-03-06 12:38 (10 minutes)


plot