HOME   LIST
‹–   –›

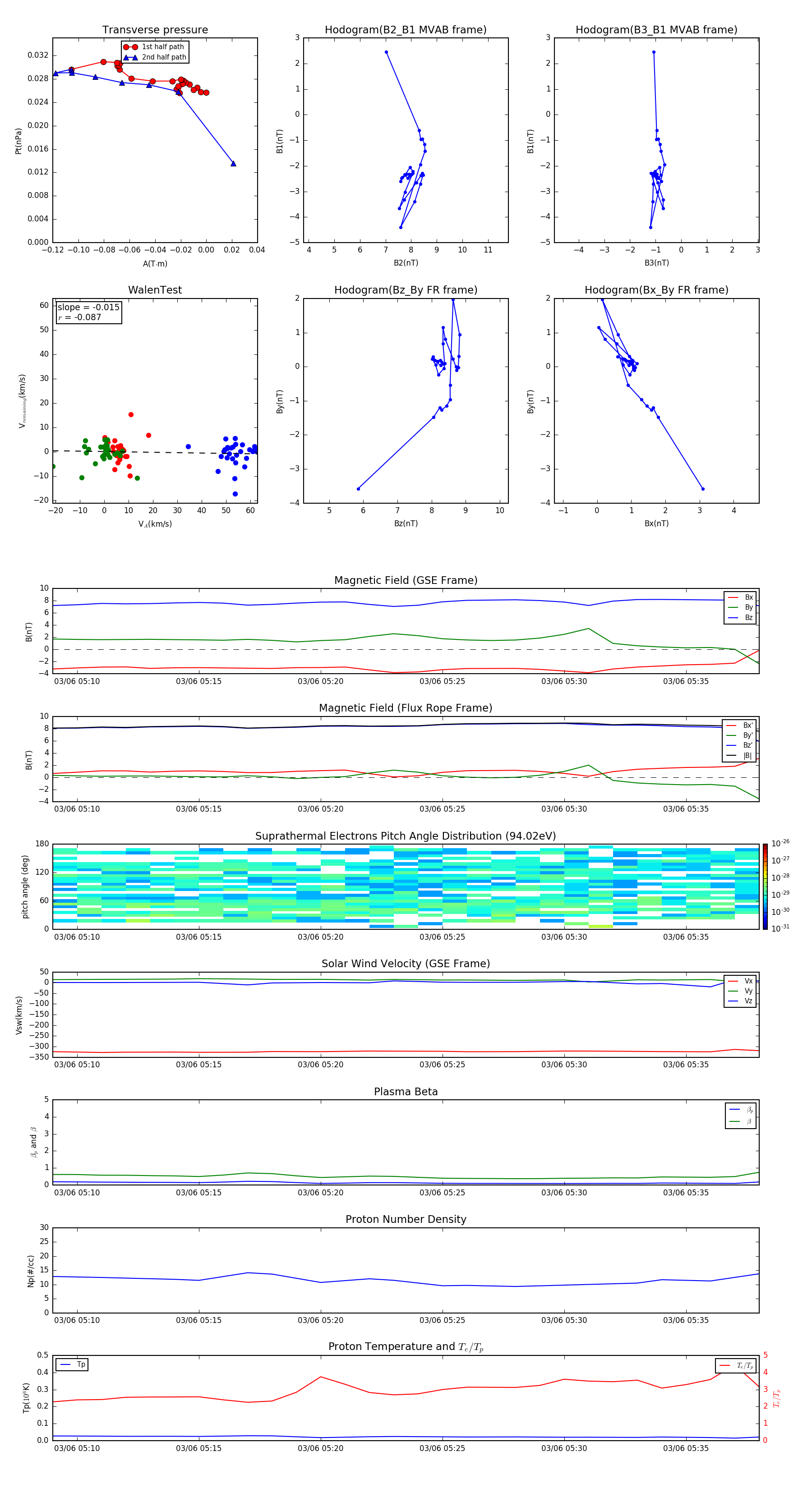
Flux Rope in 1998

Flux Rope Event 1998-03-06 05:09 ~ 1998-03-06 05:38 (30 minutes)


plot