HOME   LIST
‹–   –›

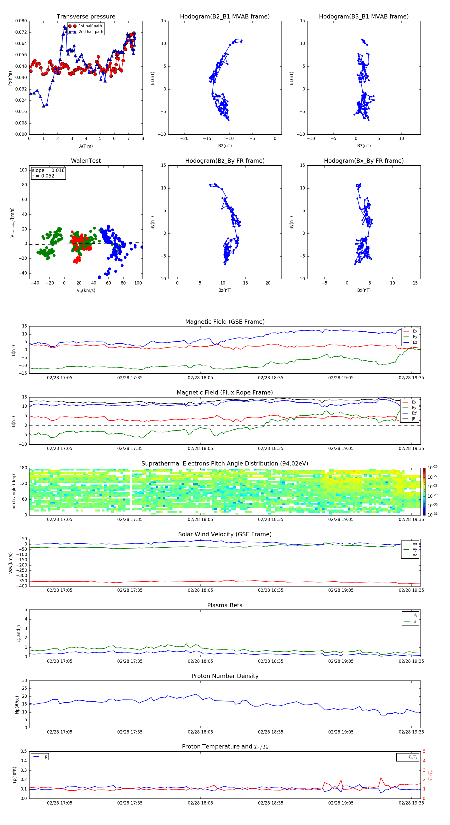
Flux Rope in 1998

Flux Rope Event 1998-02-28 16:52 ~ 1998-02-28 19:39 (168 minutes)


plot