HOME   LIST
‹–   –›

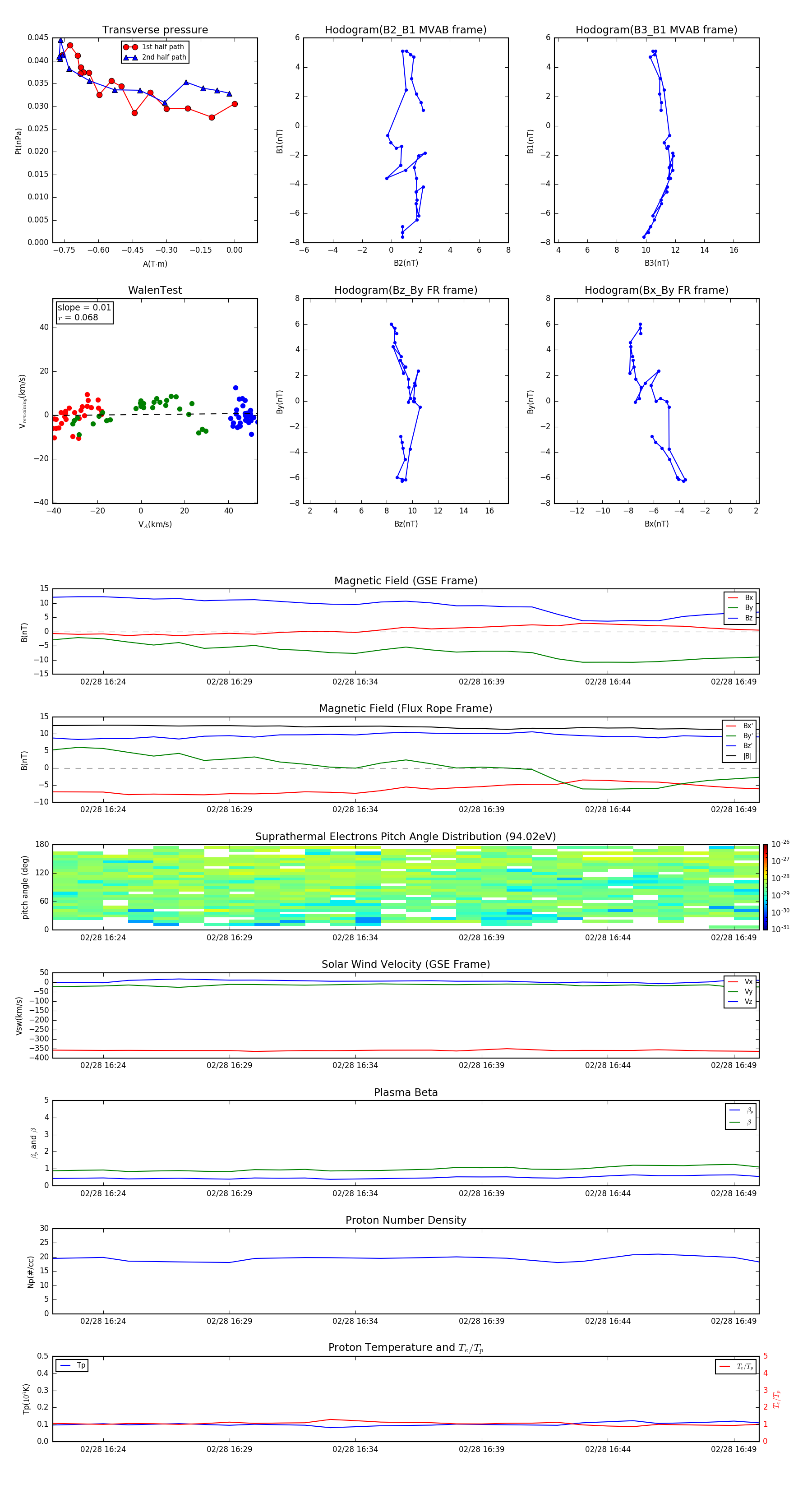
Flux Rope in 1998

Flux Rope Event 1998-02-28 16:22 ~ 1998-02-28 16:50 (29 minutes)


plot