HOME   LIST
‹–   –›

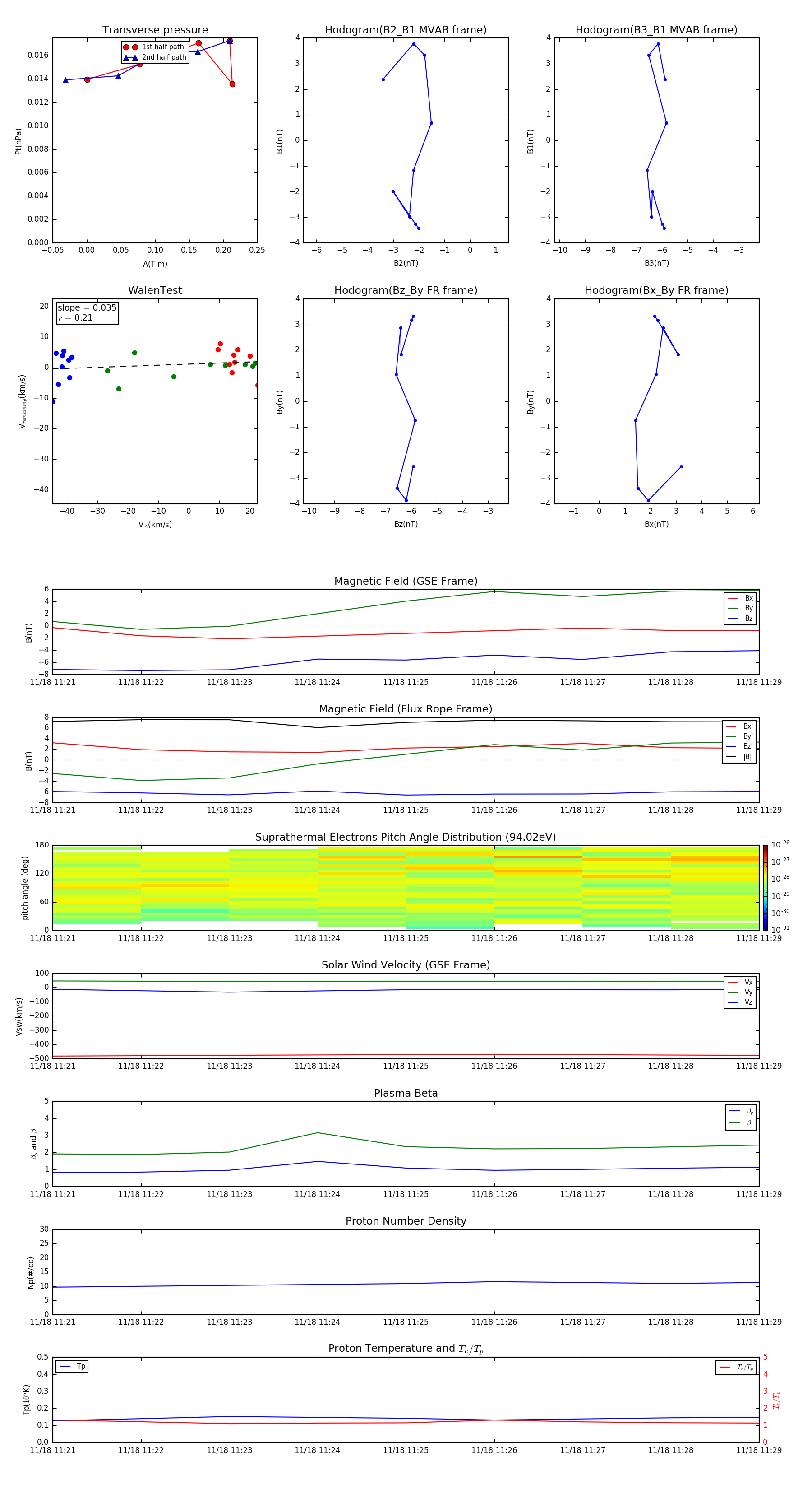
Flux Rope in 1997

Flux Rope Event 1997-11-18 11:21 ~ 1997-11-18 11:29 (9 minutes)


plot