HOME   LIST
‹–   –›

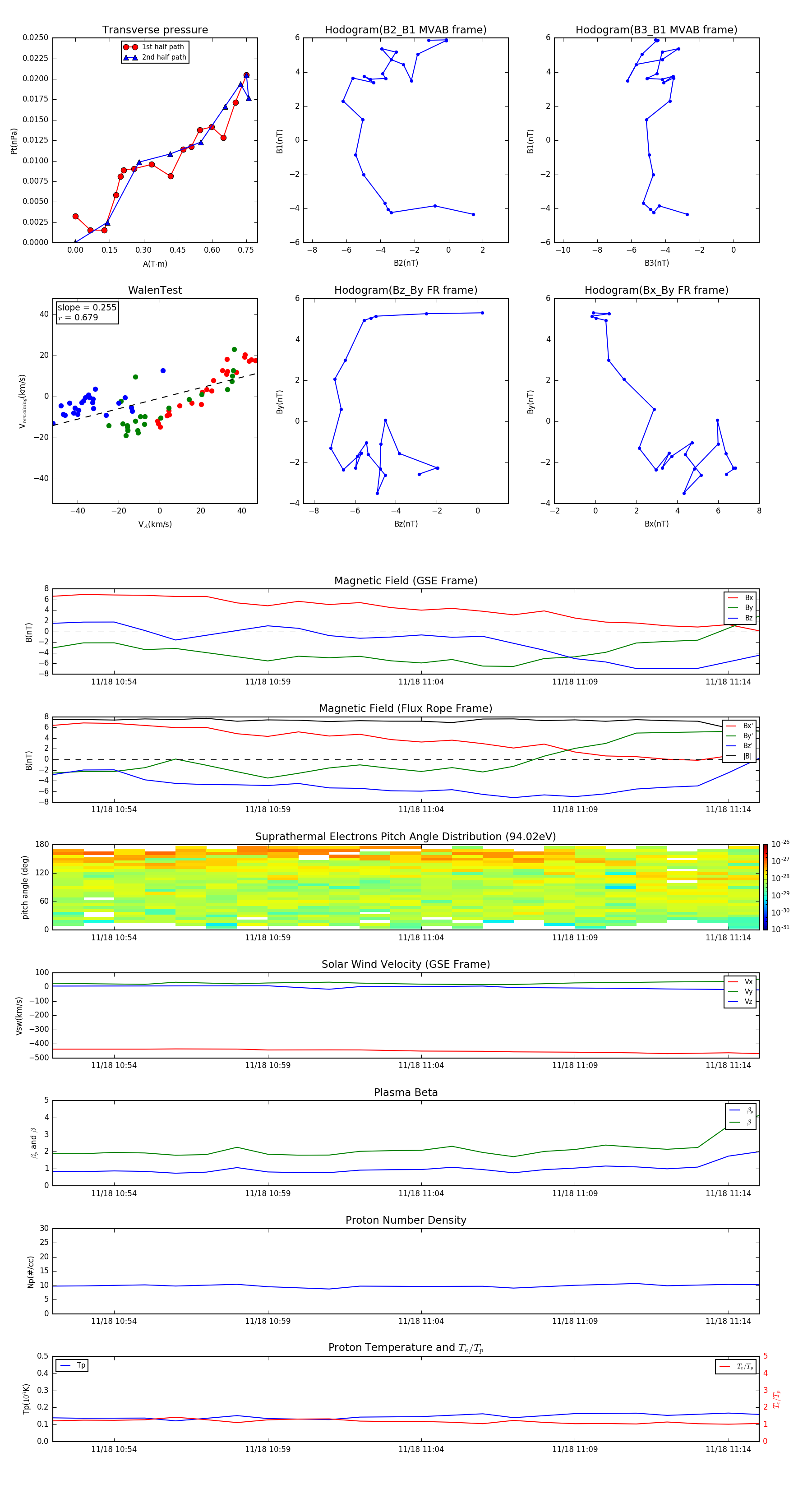
Flux Rope in 1997

Flux Rope Event 1997-11-18 10:52 ~ 1997-11-18 11:15 (24 minutes)


plot