HOME   LIST
‹–   –›

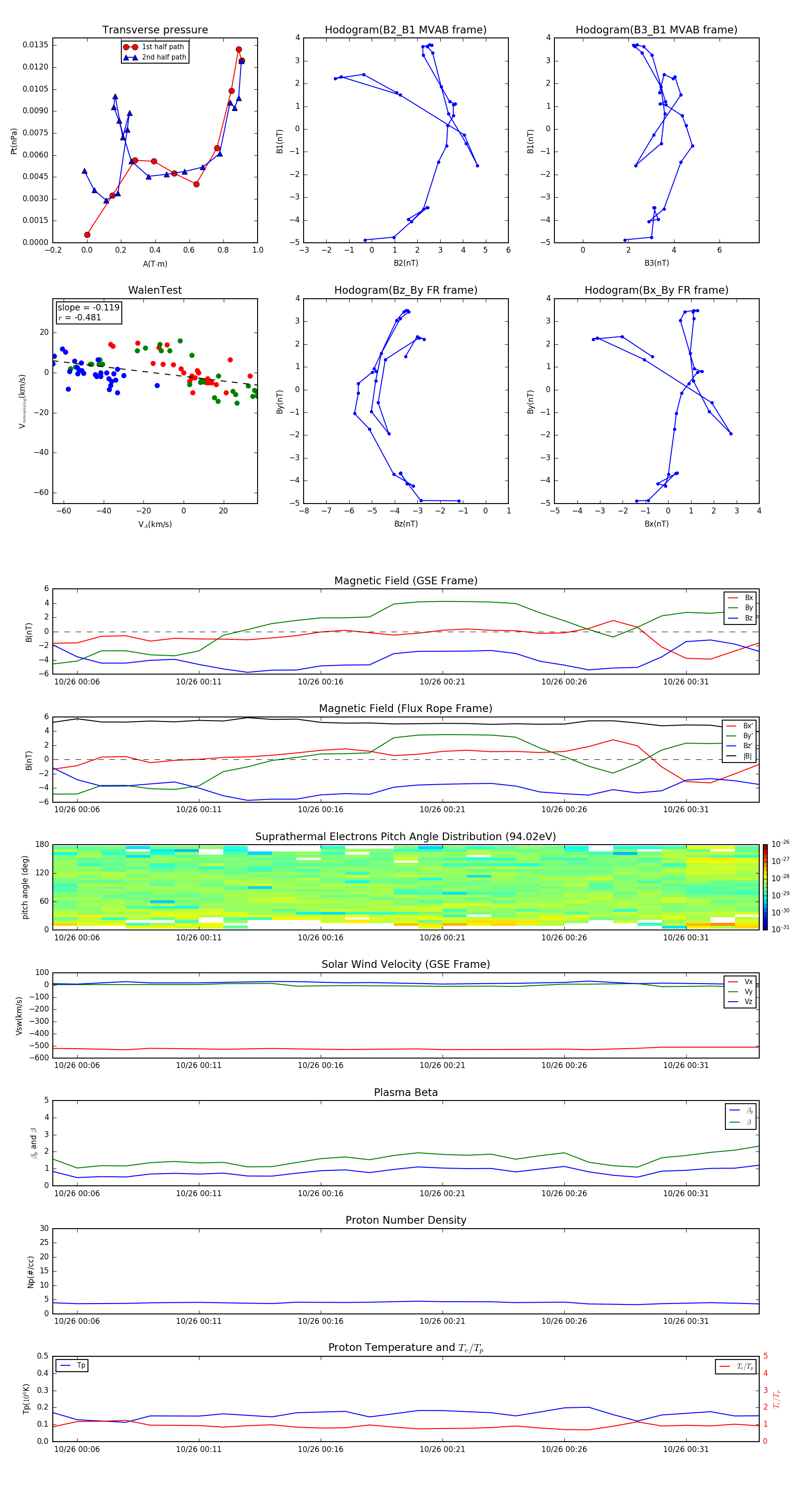
Flux Rope in 1997

Flux Rope Event 1997-10-26 00:05 ~ 1997-10-26 00:34 (30 minutes)


plot