HOME   LIST
‹–   –›

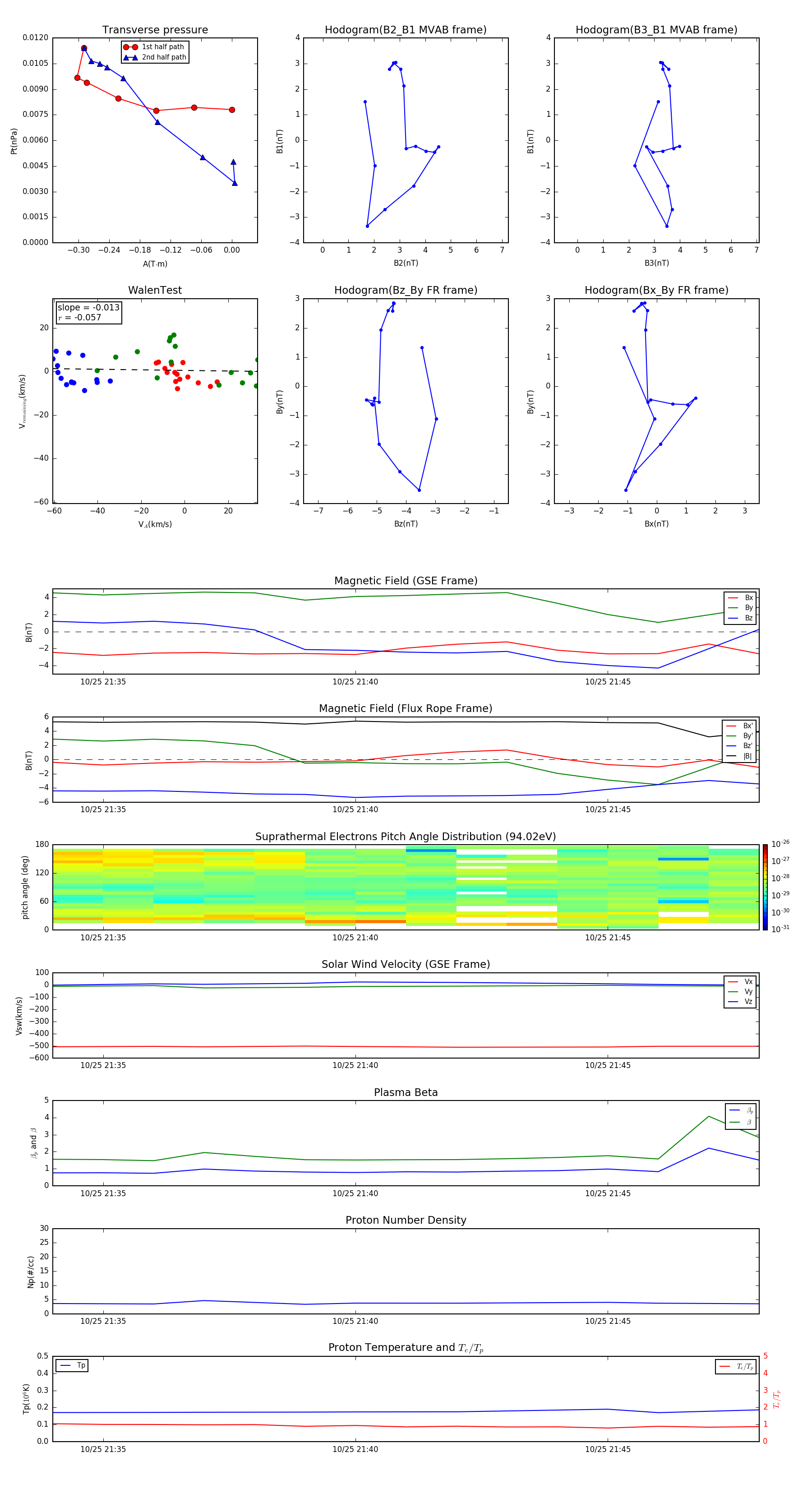
Flux Rope in 1997

Flux Rope Event 1997-10-25 21:34 ~ 1997-10-25 21:48 (15 minutes)


plot