HOME   LIST
‹–   –›

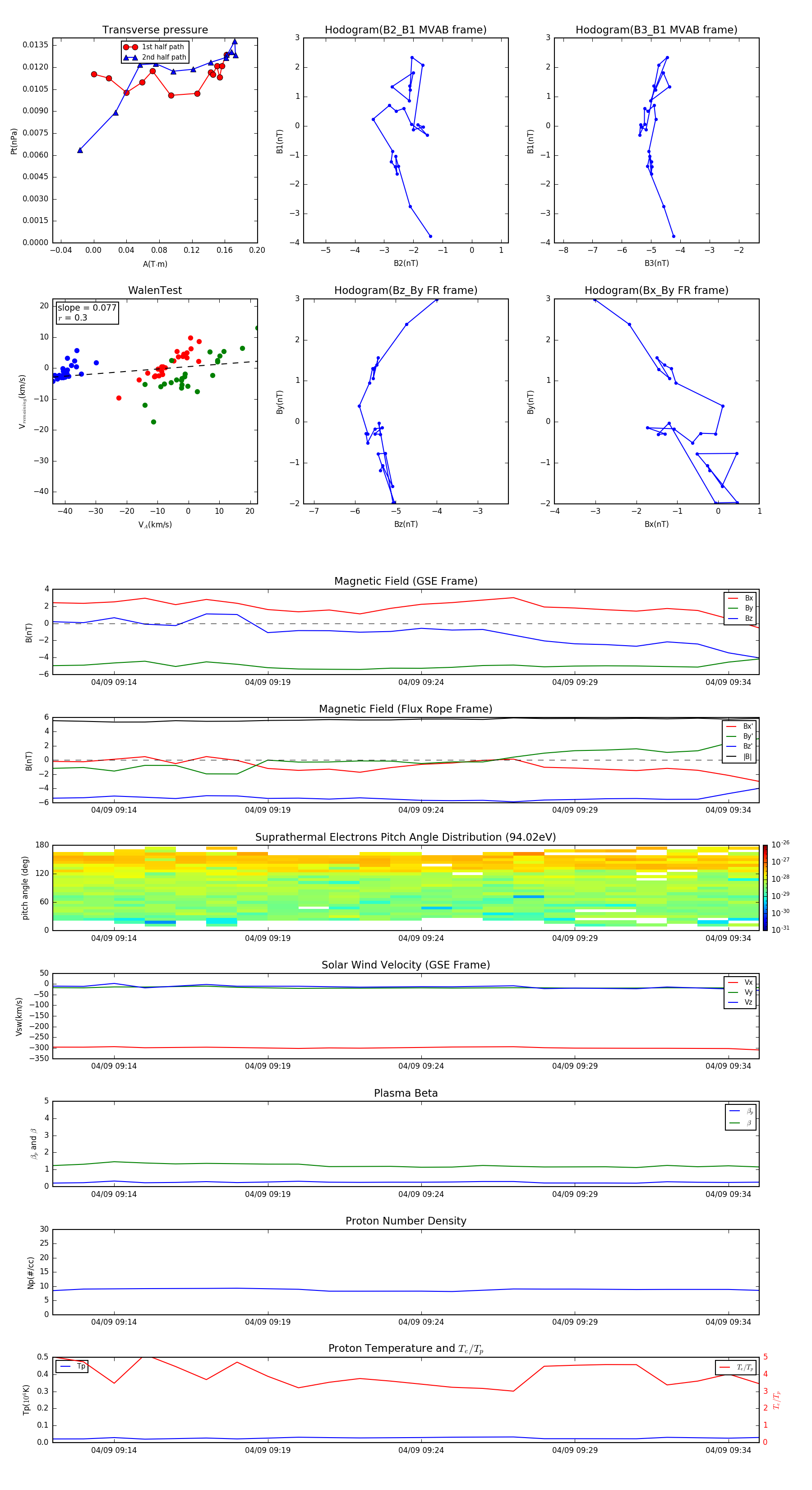
Flux Rope in 1997

Flux Rope Event 1997-04-09 09:12 ~ 1997-04-09 09:35 (24 minutes)


plot