HOME   LIST
‹–   –›

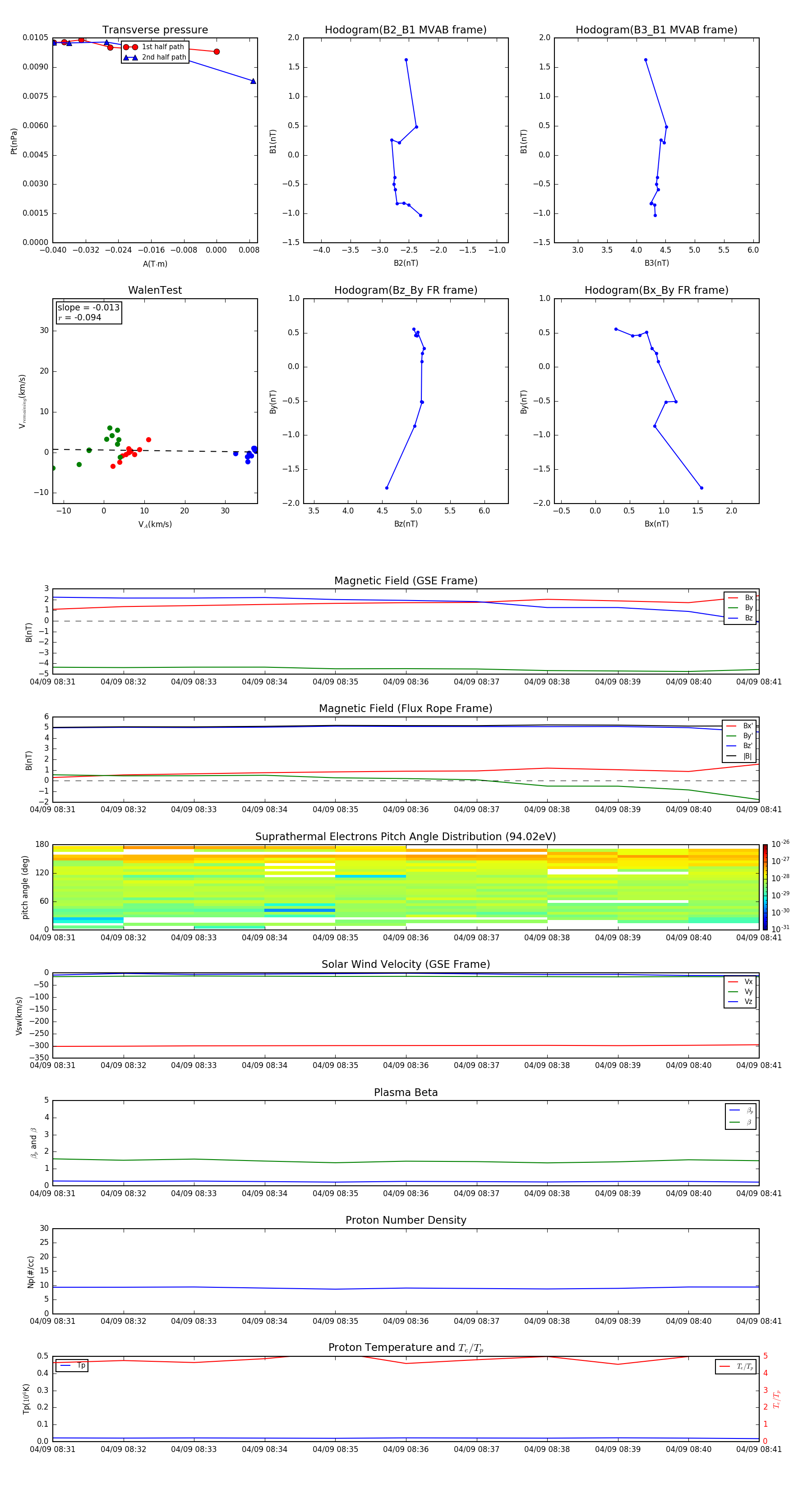
Flux Rope in 1997

Flux Rope Event 1997-04-09 08:31 ~ 1997-04-09 08:41 (11 minutes)


plot