HOME   LIST
‹–   –›

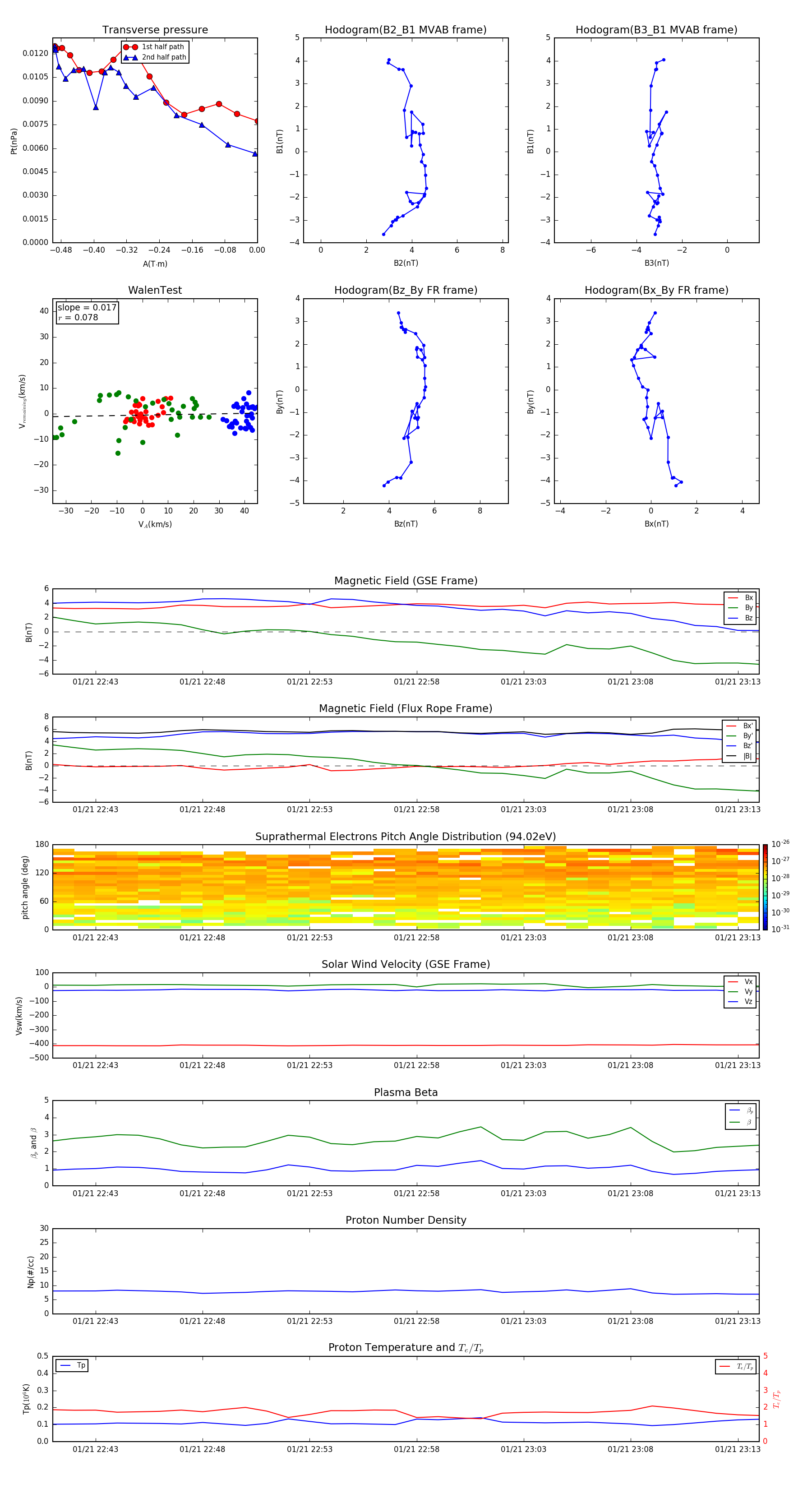
Flux Rope in 1997

Flux Rope Event 1997-01-21 22:41 ~ 1997-01-21 23:14 (34 minutes)


plot