HOME   LIST
‹–   –›

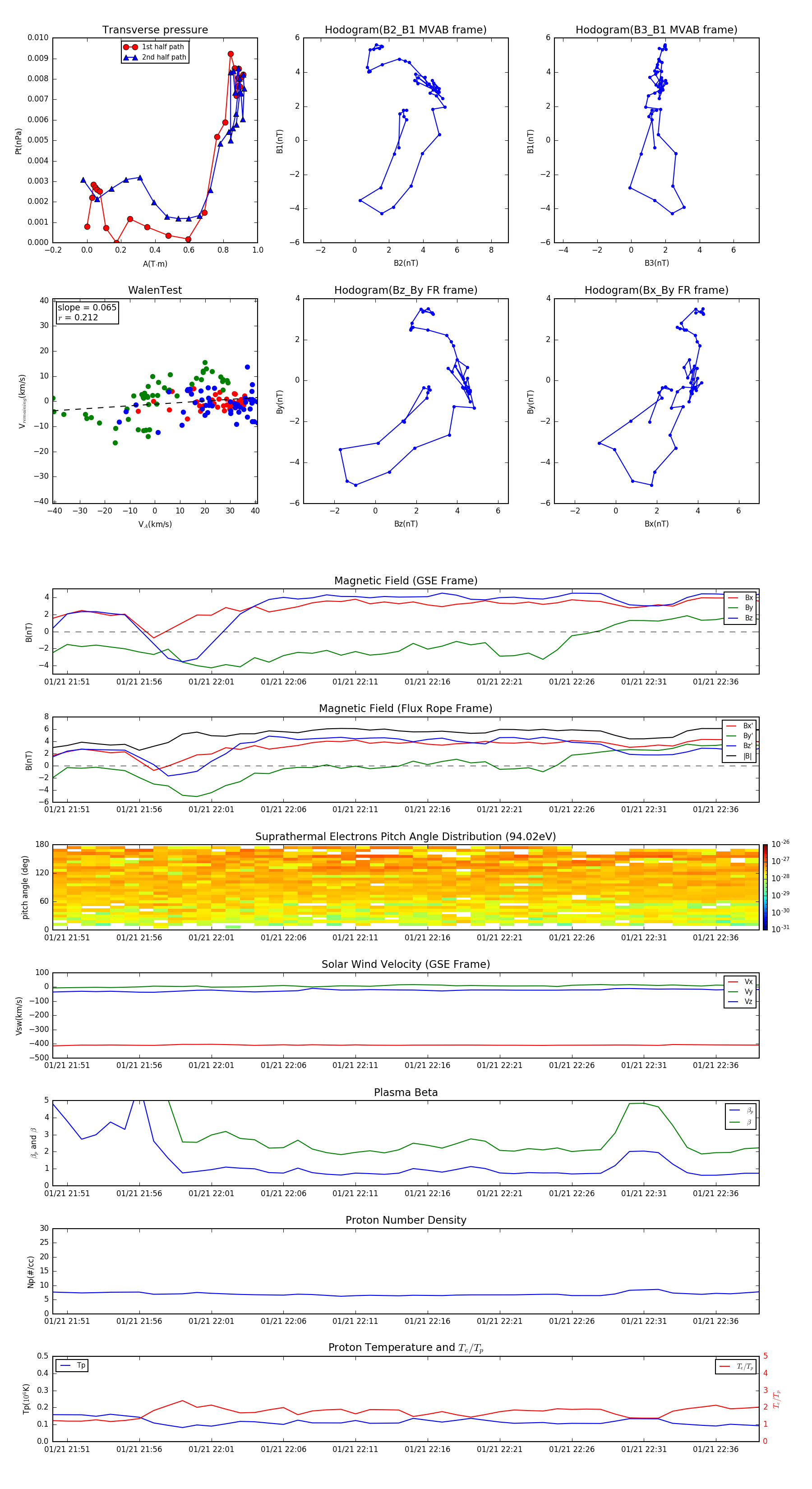
Flux Rope in 1997

Flux Rope Event 1997-01-21 21:50 ~ 1997-01-21 22:39 (50 minutes)


plot