HOME   LIST
‹–   –›

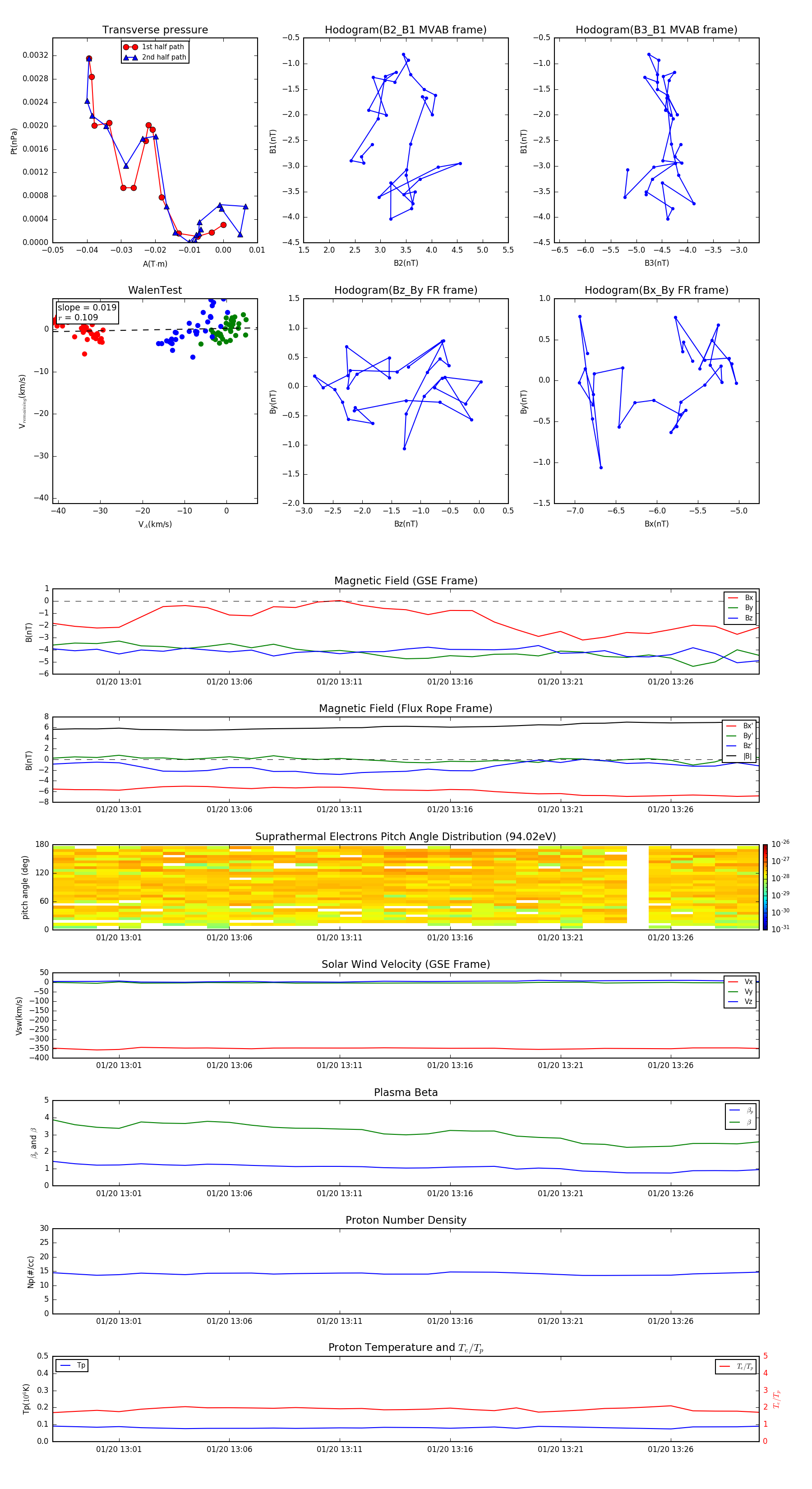
Flux Rope in 1997

Flux Rope Event 1997-01-20 12:58 ~ 1997-01-20 13:30 (33 minutes)


plot