HOME   LIST
‹–   –›

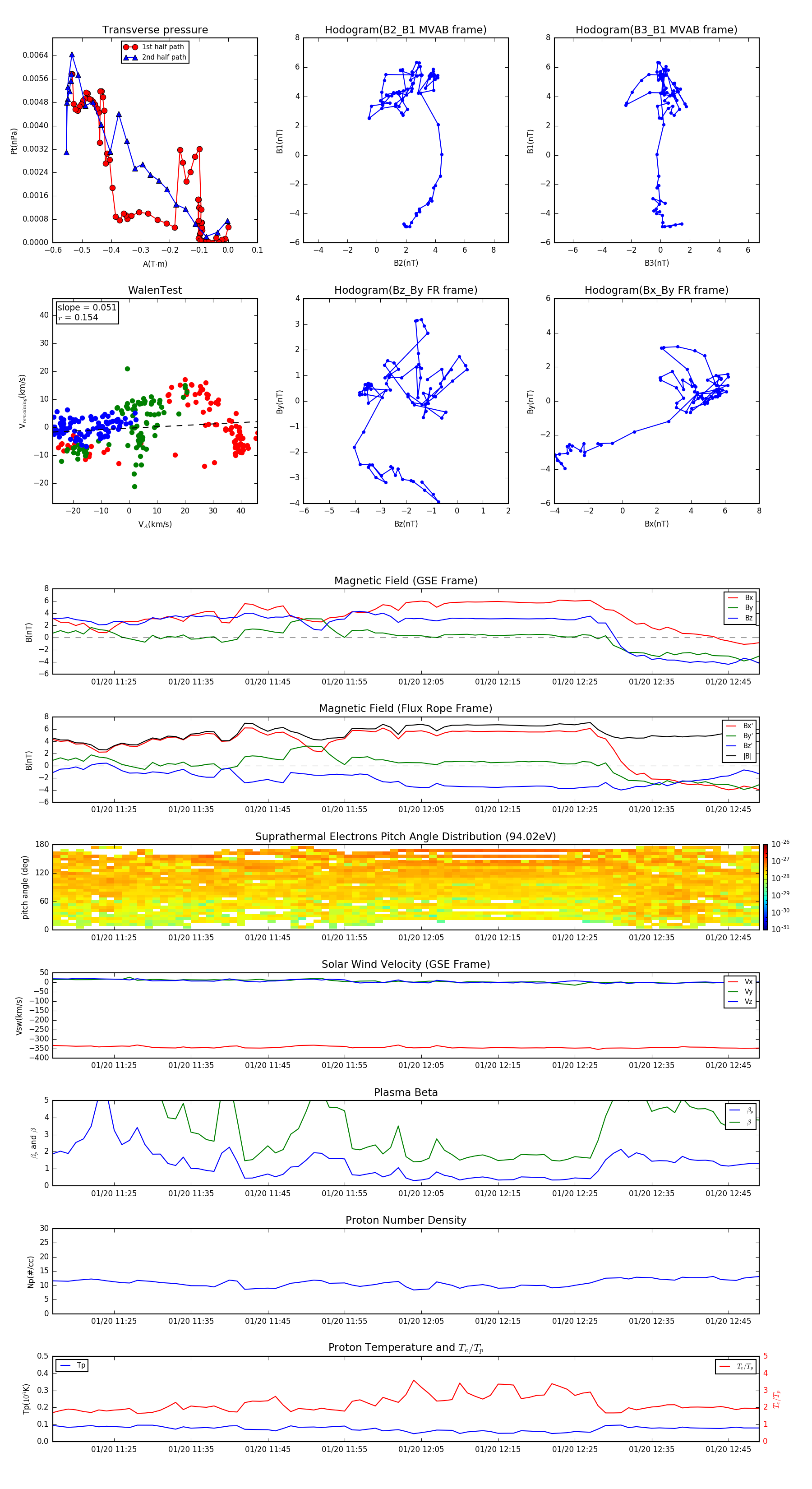
Flux Rope in 1997

Flux Rope Event 1997-01-20 11:17 ~ 1997-01-20 12:49 (93 minutes)


plot