HOME   LIST
‹–   –›

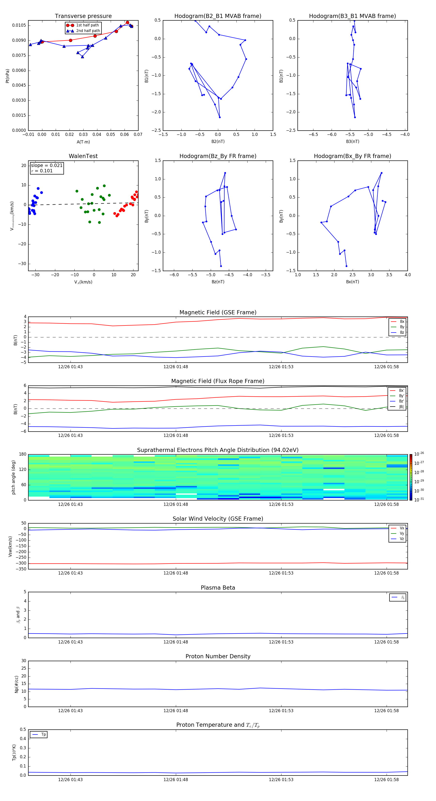
Flux Rope in 1996

Flux Rope Event 1996-12-26 01:41 ~ 1996-12-26 01:59 (19 minutes)


plot