HOME   LIST
‹–   –›

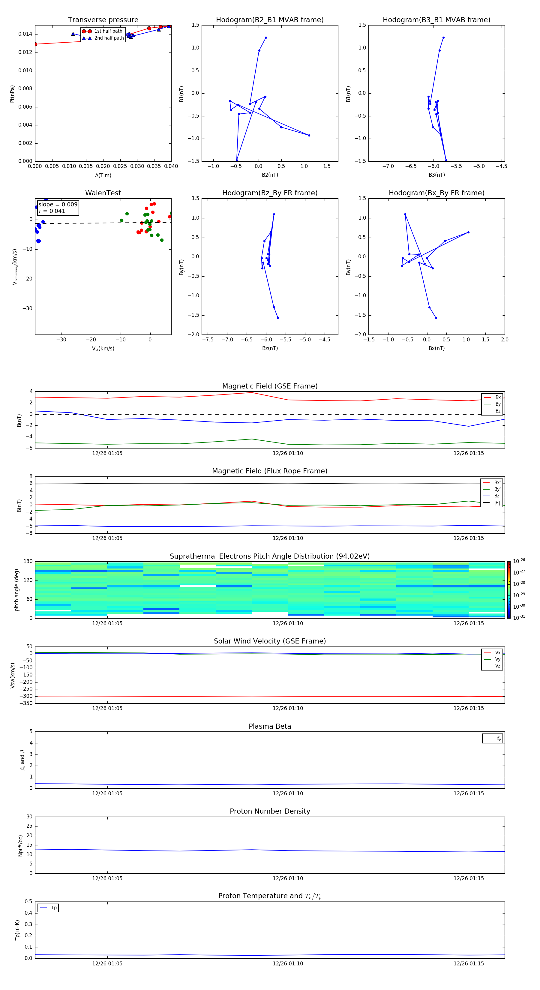
Flux Rope in 1996

Flux Rope Event 1996-12-26 01:03 ~ 1996-12-26 01:16 (14 minutes)


plot