HOME   LIST
‹–   –›

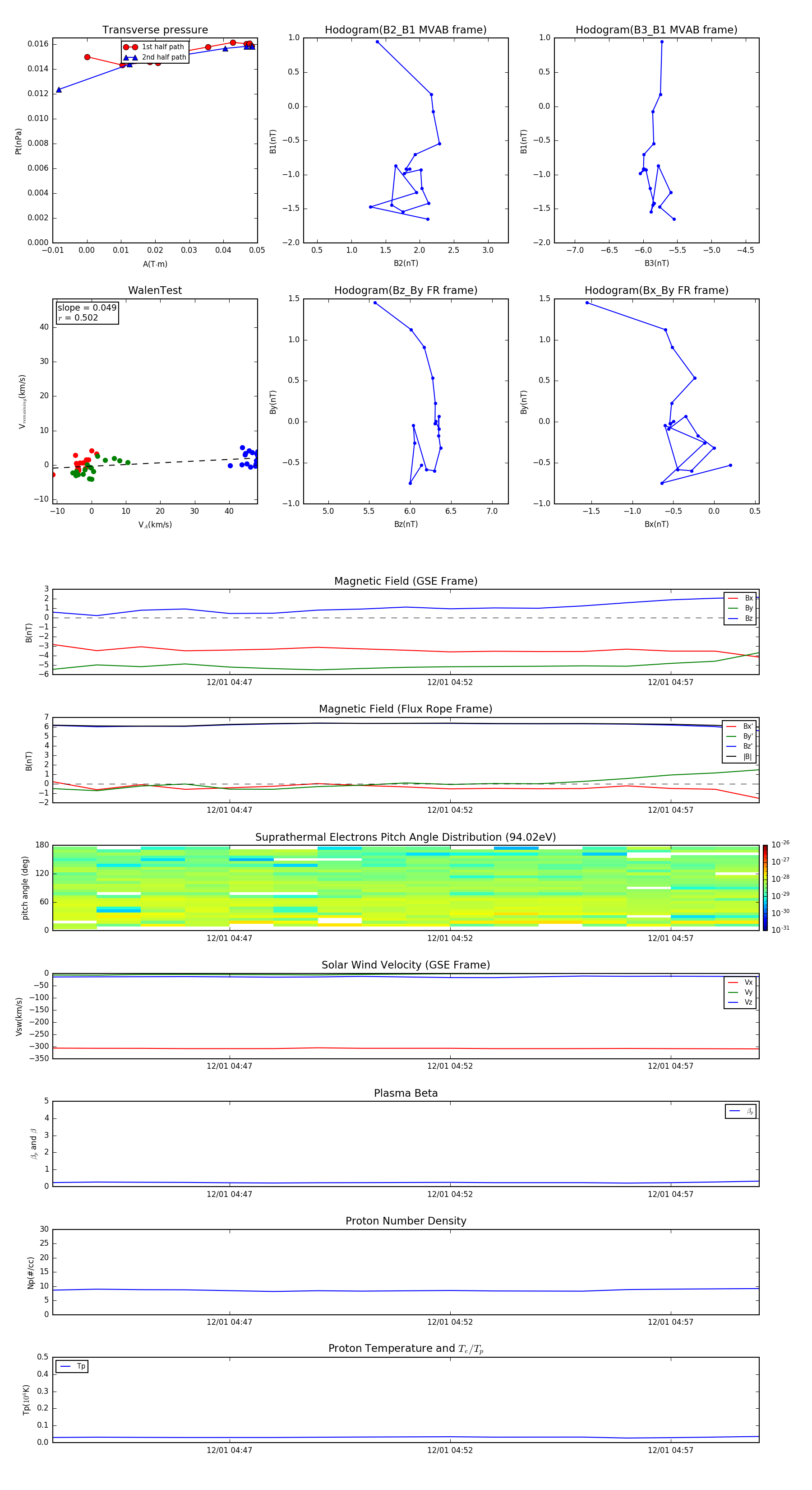
Flux Rope in 1996

Flux Rope Event 1996-12-01 04:43 ~ 1996-12-01 04:59 (17 minutes)


plot