HOME   LIST
‹–   –›

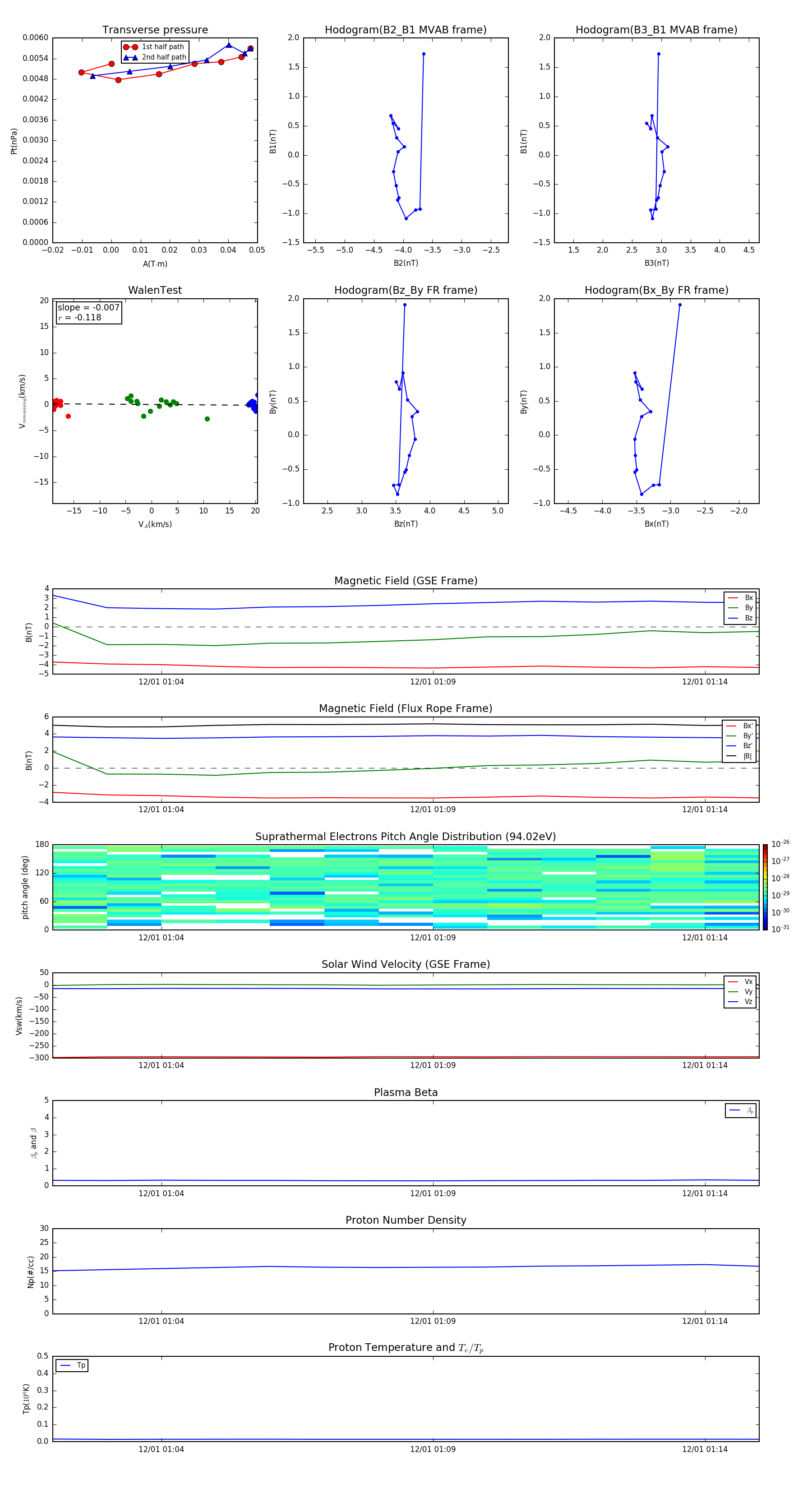
Flux Rope in 1996

Flux Rope Event 1996-12-01 01:02 ~ 1996-12-01 01:15 (14 minutes)


plot