HOME   LIST
‹–   –›

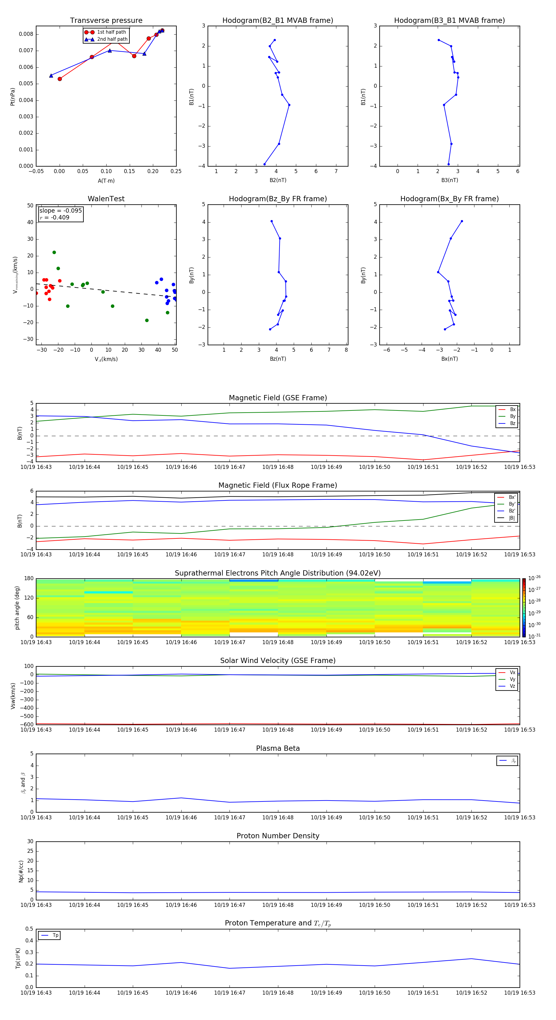
Flux Rope in 1996

Flux Rope Event 1996-10-19 16:43 ~ 1996-10-19 16:53 (11 minutes)


plot