HOME   LIST
‹–   –›

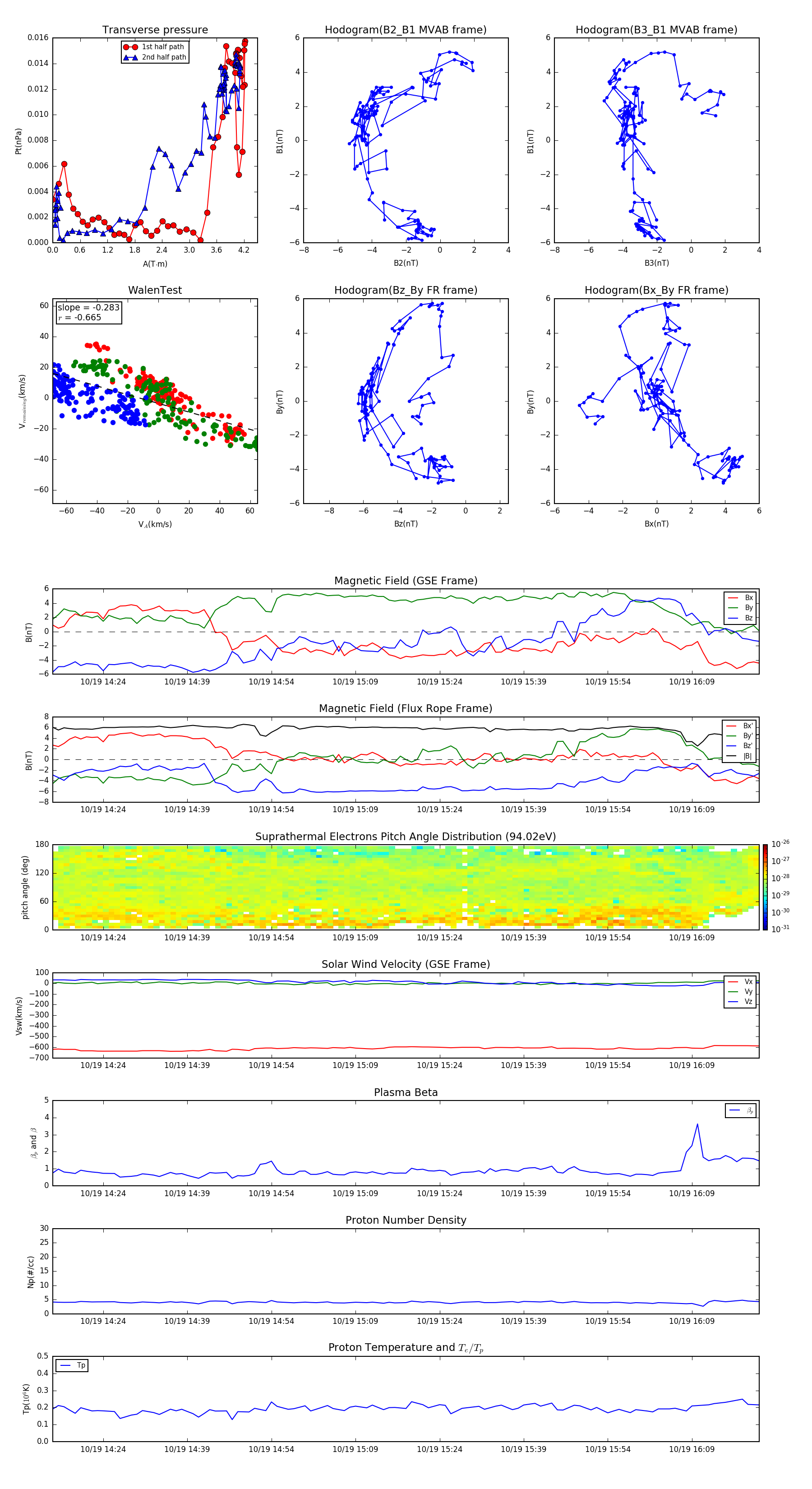
Flux Rope in 1996

Flux Rope Event 1996-10-19 14:15 ~ 1996-10-19 16:21 (127 minutes)


plot