HOME   LIST
‹–   –›

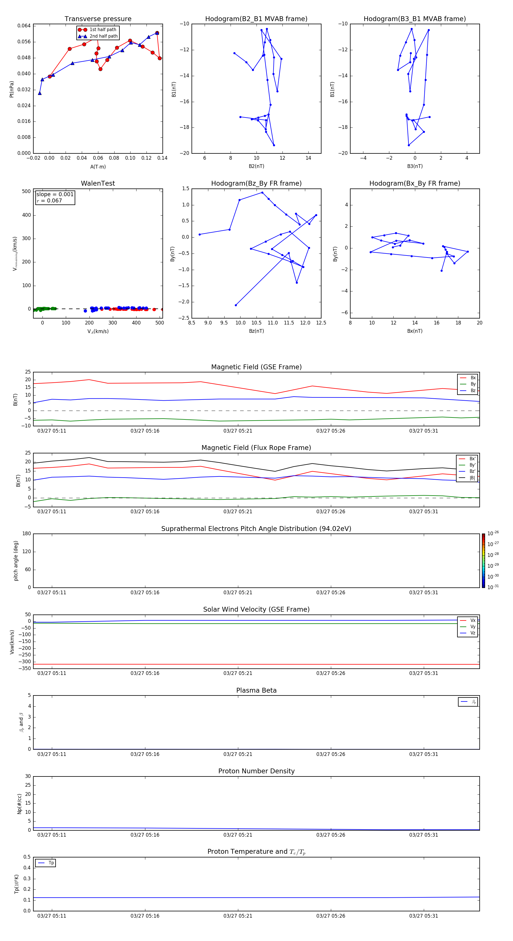
Flux Rope in 1996

Flux Rope Event 1996-03-27 05:10 ~ 1996-03-27 05:34 (25 minutes)


plot