HOME   LIST
‹–   –›

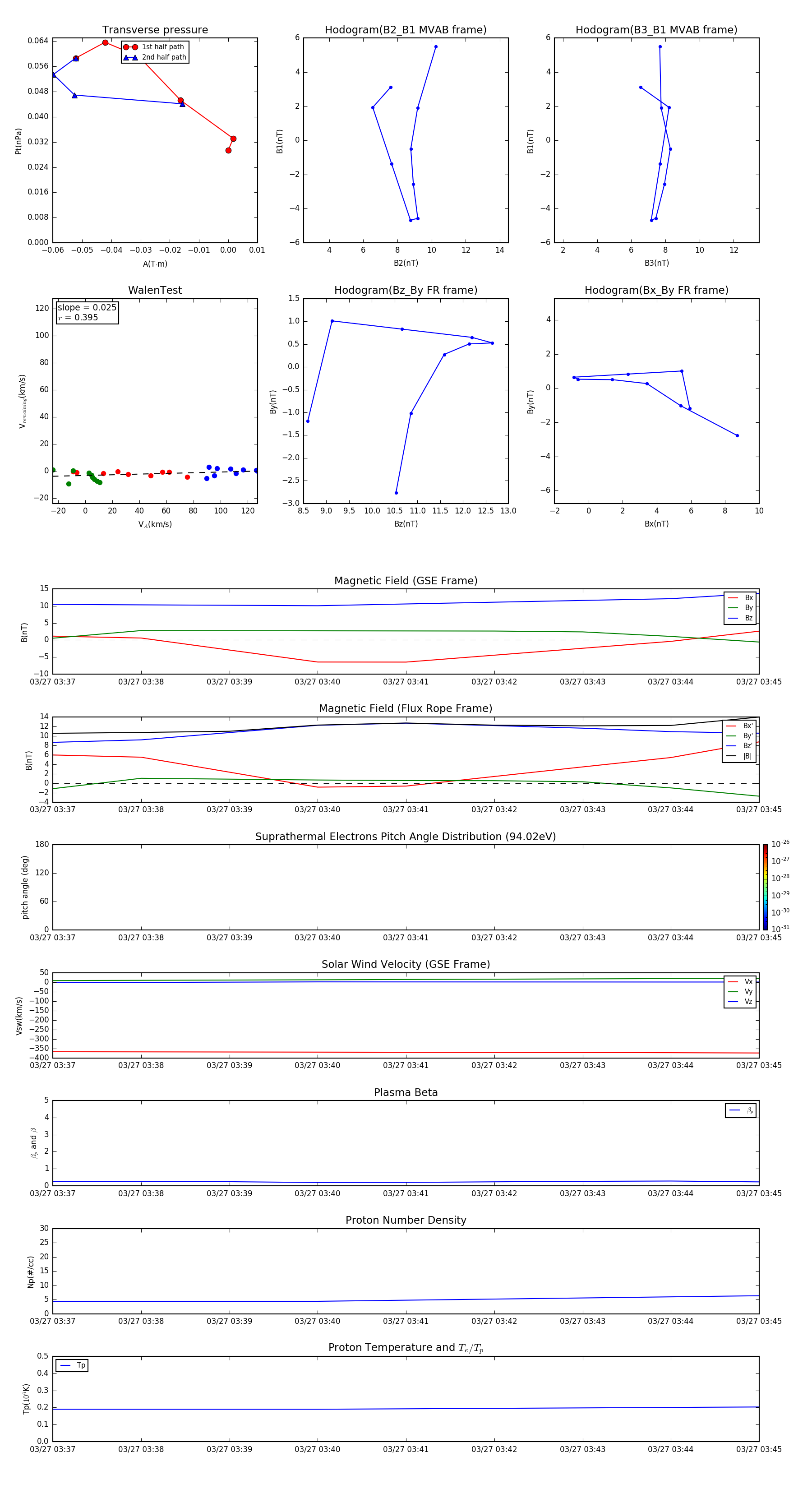
Flux Rope in 1996

Flux Rope Event 1996-03-27 03:37 ~ 1996-03-27 03:45 (9 minutes)


plot