HOME   LIST
‹–   –›

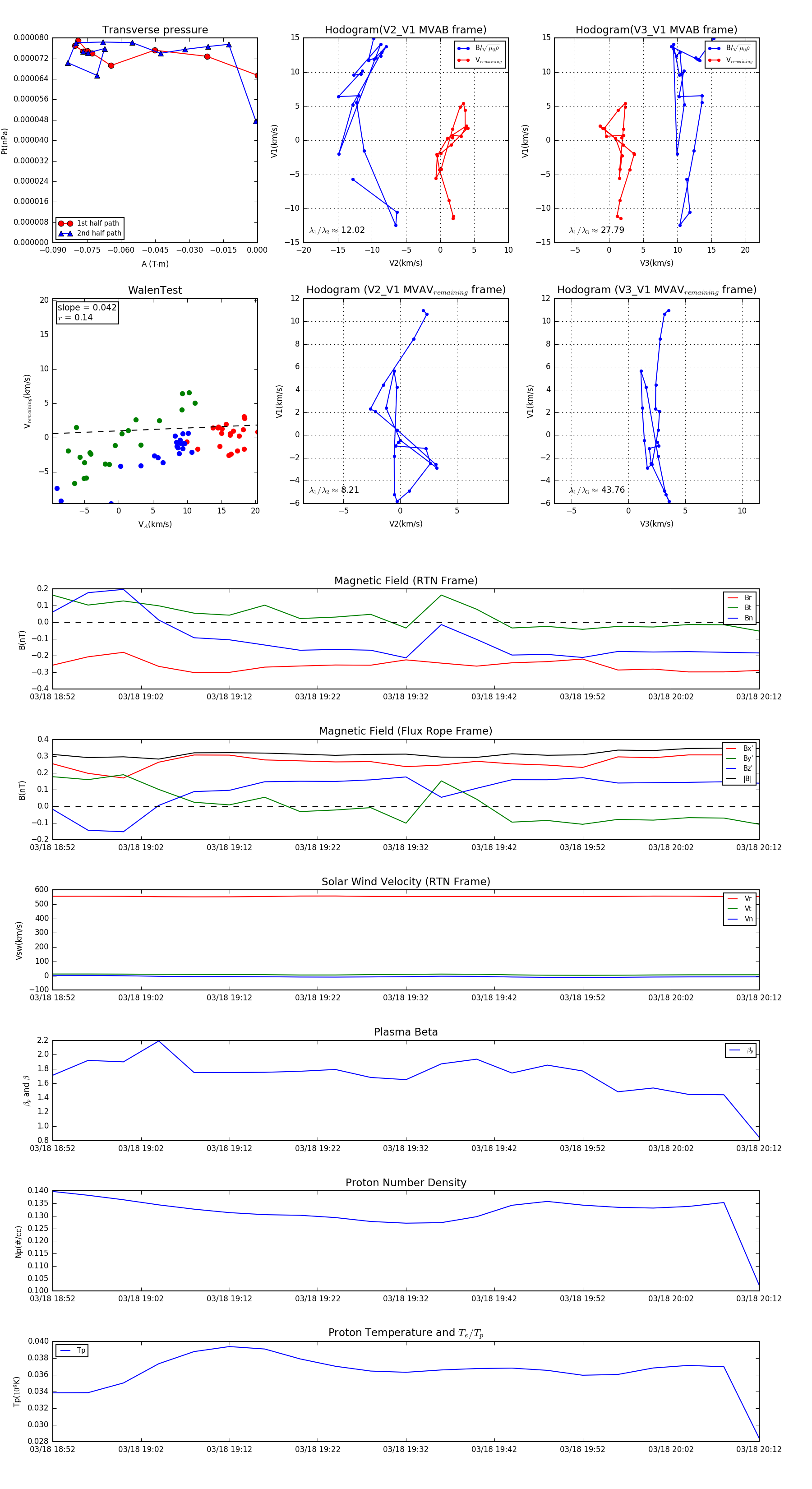
Flux Rope in 2009

Flux Rope Event 2009-03-18 18:52 ~ 2009-03-18 20:12 (81 minutes)


plot