HOME   LIST
‹–   –›

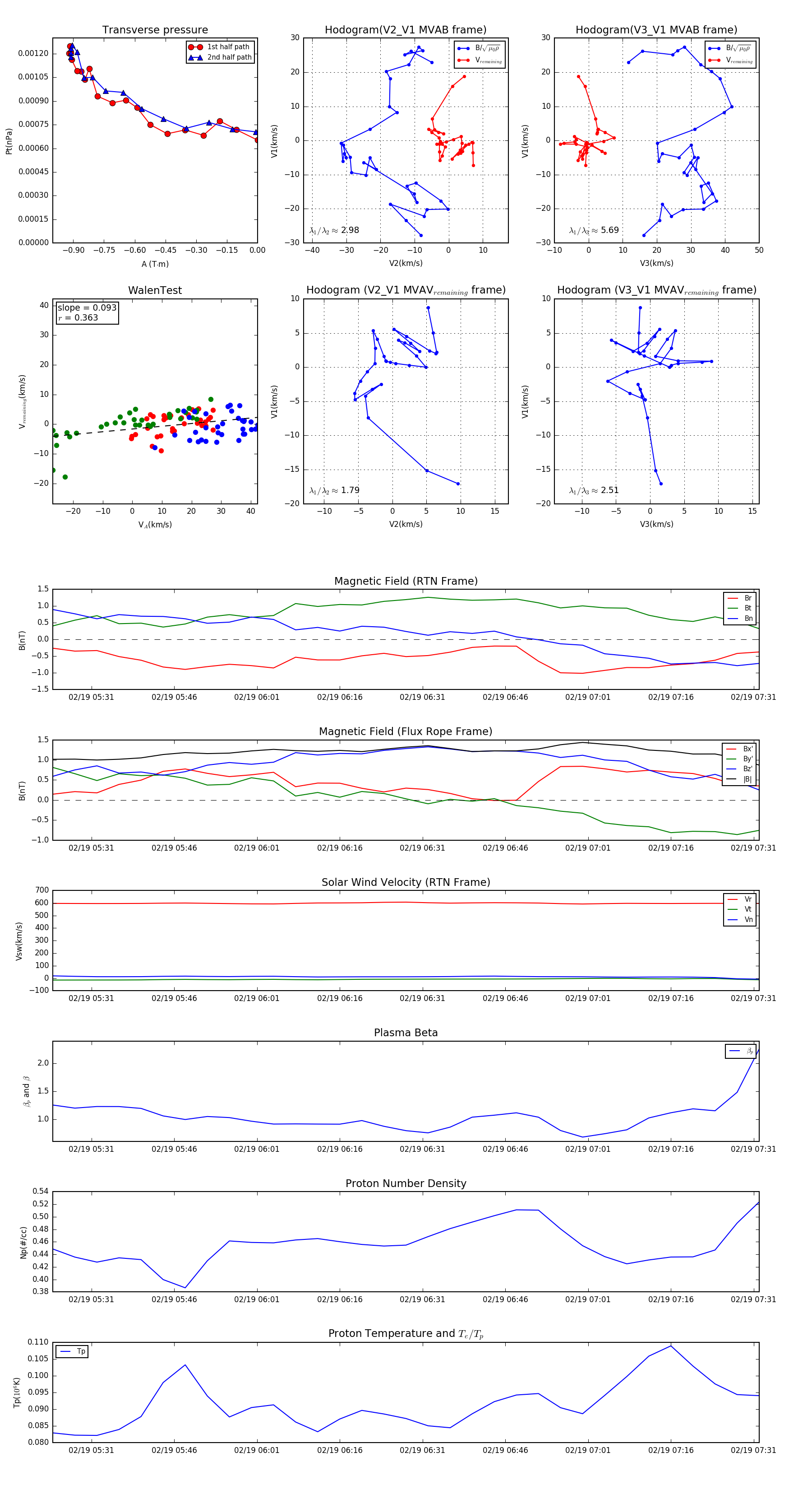
Flux Rope in 2009

Flux Rope Event 2009-02-19 05:24 ~ 2009-02-19 07:32 (129 minutes)


plot