HOME   LIST
‹–   –›

Flux Rope in 2008

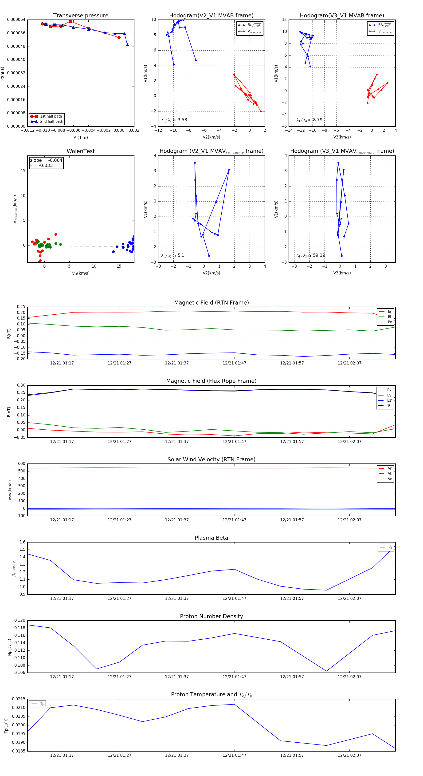
Flux Rope Event 2008-12-21 01:11 ~ 2008-12-21 02:15 (65 minutes)


plot