HOME   LIST
‹–   –›

Flux Rope in 2008

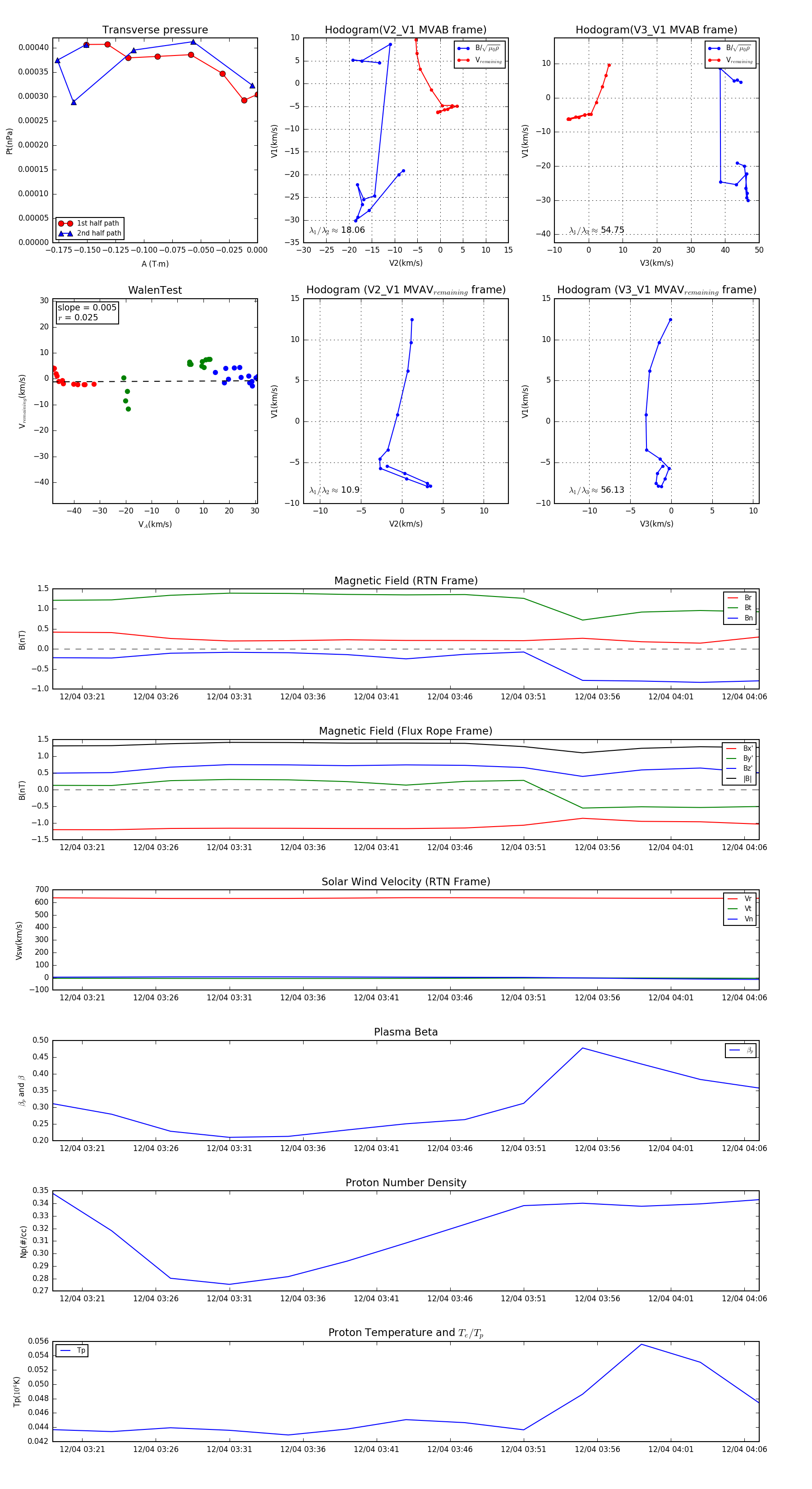
Flux Rope Event 2008-12-04 03:19 ~ 2008-12-04 04:07 (49 minutes)


plot