HOME   LIST
‹–   –›

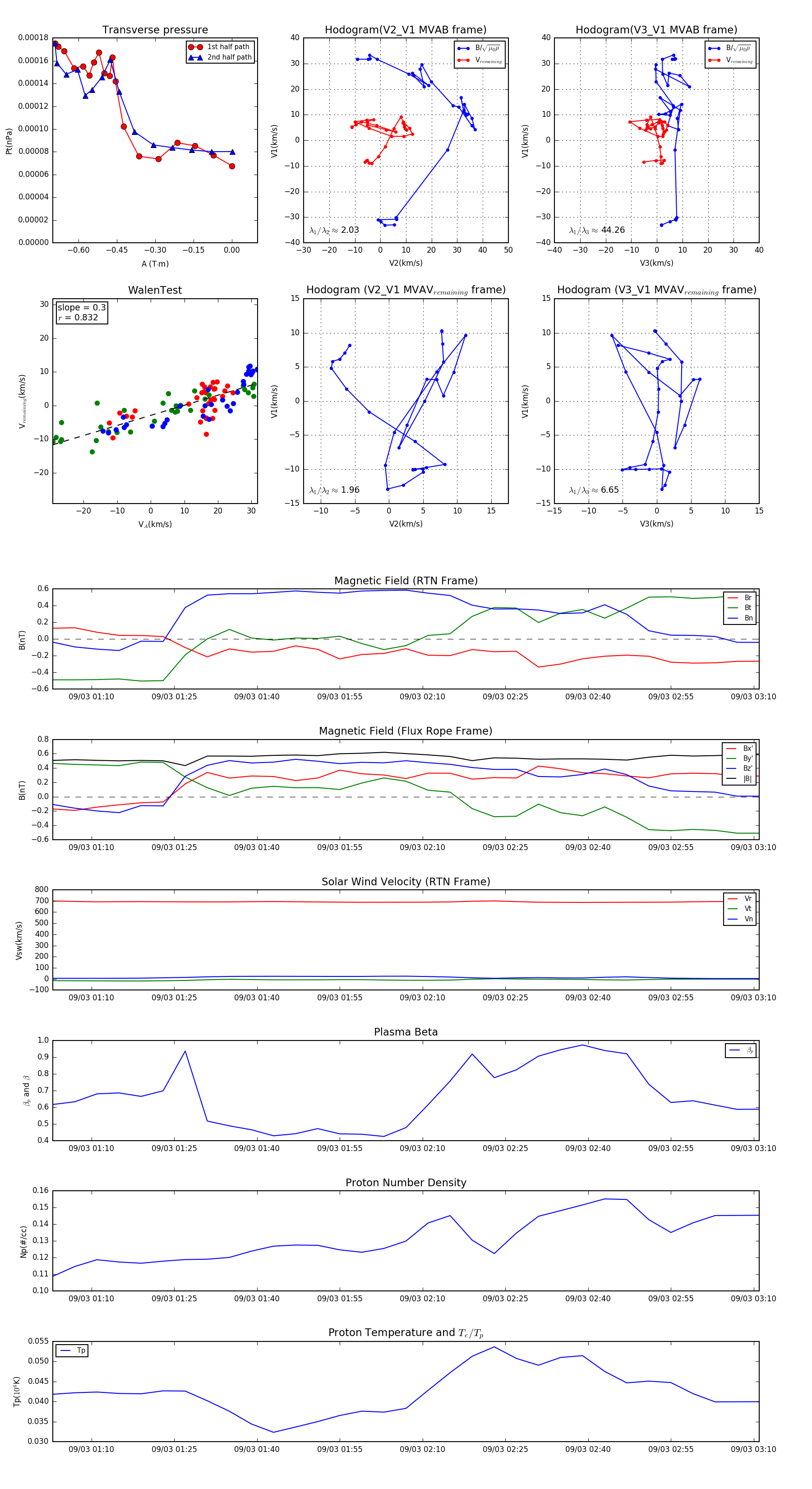
Flux Rope in 2008

Flux Rope Event 2008-09-03 01:03 ~ 2008-09-03 03:11 (129 minutes)


plot