HOME   LIST
‹–   –›

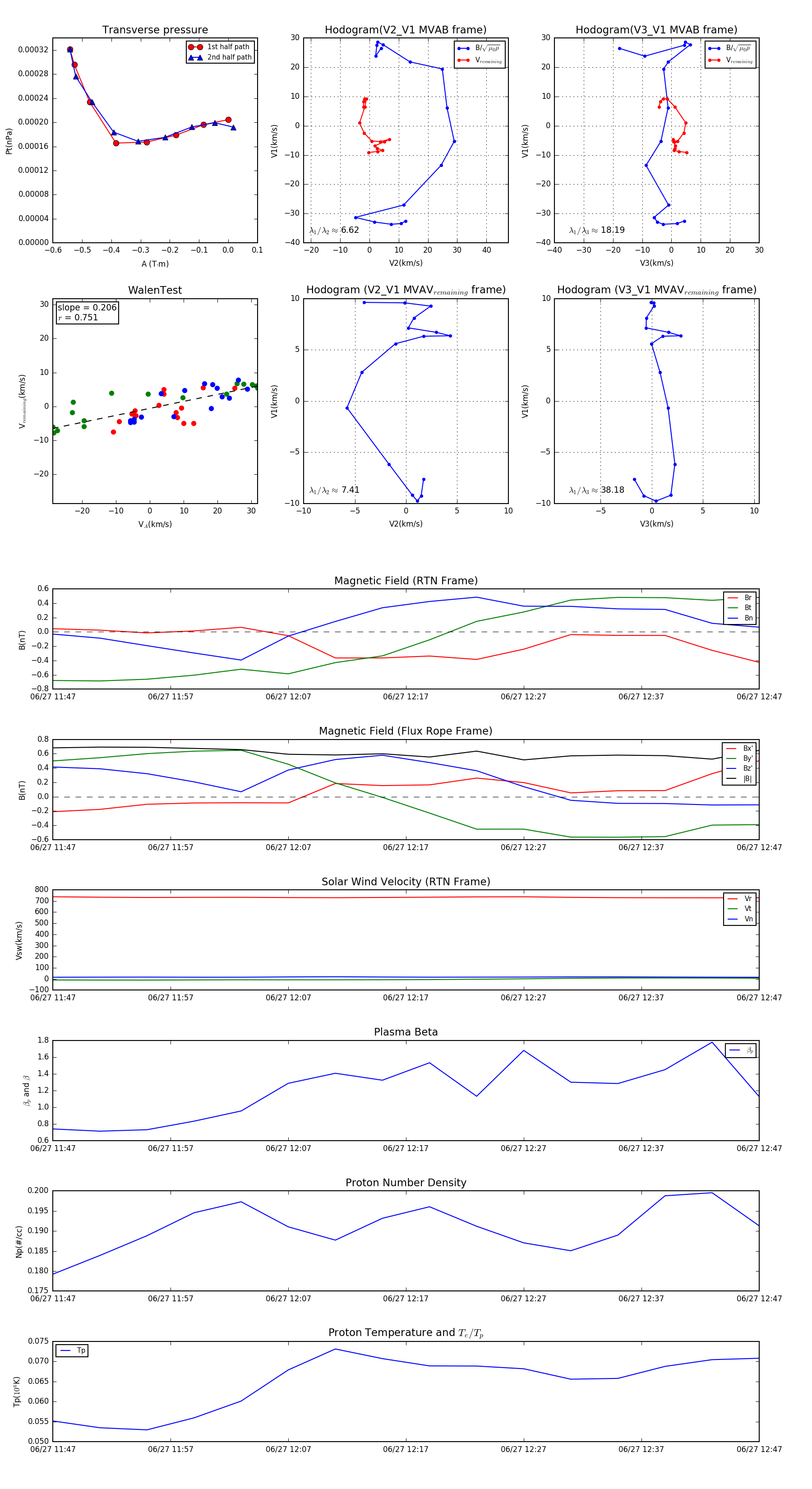
Flux Rope in 2008

Flux Rope Event 2008-06-27 11:47 ~ 2008-06-27 12:47 (61 minutes)


plot